This thread has been locked.

If you have a related question, please click the "Ask a related question" button in the top right corner. The newly created question will be automatically linked to this question.

用TPS63031芯片,输出电压及电流跟芯片手册不一致

Other Parts Discussed in Thread: TPS63031

用TPS63031芯片,芯片手册描述输入为1.8v-5.5v时,输出为3.3v,但实际接负载(负载功耗为3.3v,20mA)后,当输入电压低于2.4v时不能转换为3.3v,高于2.4v时才可以,但测得功耗为3.3v,100mA。

1.为什么输入电压低于2.4v时不能转换为3.3v。

2.当输入电压高于2.4v时可以转换为3.3v,但此时的功耗为什么会有100mA这么高?这样的话,产品用两节镍氢或镍镉电池供电很快就会没电了。

3.电路的PCB布局没有严格按照数据手册布线,对功耗的影响有多大?

产品量大,电源转换工作是最重要的一步,万分感谢!

  • 你此处所指的功耗是指负载耗电还是芯片电路自身耗电?若是负载耗电,大小取决于你的负载本身,同时TPS63031在输入大于2.4V以上时,支持3.3V 500mA的负载时完全没有问题的,而且该芯片静态功耗只有50uA,对于你当前使用电池的这种应用环境,你的选择是完全合理的!若是芯片电路自身损耗,那么IC势必很热,你可能就要查查物料,焊接等方面的问题了。

    另外为何输入电压大于/小于 2.4V电压对输出带载能力有影响,是因为当IC工作在Boost升压模式时,其输入电流因为受开关管过流能力的影响,其输入功率是有限度地,以TPS63031为例,其输入限流只有1000mA,因此即使是2.4V输入,最多也只能提供 2.4 x 1 = 2.4W 的功率,考虑到效率,其输出还不会超过2.4W,所以输入电压越低,输出电流也就会越小了。若是布线不是很理想,这样直接就影响到电源转换效率,那么输出功率就更低了,也就是你现在所看到的这个现象的原因!

  • 谢谢您的回答。我的负载功耗只需要20mA(3.3v),但接上TPS63031之后,通过直流电源供电,2.4V以上能转换为3.3v,但直流电源显示此时输出电流为100mA,也就是说接了这个芯片之后,需要输出100mA的电流才能使我的负载正常工作,这跟芯片手册说的96%的效率相差甚远,之前我们用的是TPS79533芯片,直流电源显示输出电流为26mA时我的负载就能正常工作,如果使用TPS63031的话,我用的电池为一节700mAh的锂电池,如果输出为100mA的话,只能工作7小时左右,达不到要求。

    另外,TPS63031为什么在输入1.8v-2.3v时不能正常转为3.3v呢?谢谢。

    不知道我有没有说明白,希望能跟您电话联系,因为产品量大,之前试过跟多芯片,不知道选用什么样的合适了,时间也紧张。我的电话是15910426792,如果您方便的话我跟您联系也可以,希望能留下联系方式。

  • 如我上面所说过的,若你的负载只有20mA 3.3V而当前需要输入2.4V 100mA才能工作,显然是当前电路工作不正常了。你看下芯片是否有发烫,若没有,电就漏到的你系统的其它部分,若很烫,那更证明当前电路出差错了。在确保原理没有错误的情况下,你可以检查下物料,焊接甚至包括IC的供货来源的问题。

    你现在不用纠结于为何1.8--2.3V输入不能工作了,因为你现在的电路工作是错误的,正确情况下按你当前并不大的负载这个输入电压也是完全可以的,所以你的选型并没有问题,在原理,焊接工艺及物料没有问题的情况下,我也担心你的芯片是从哪拿到的!

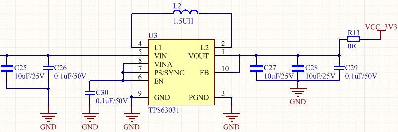
  • 上图本别是我的原理图和初始PCB布局,初始PCB布局有些问题,电路板做好之后做了跳线处理,C6不接,然后按照原理图把C6接U4-6、8脚的引脚拉高,这个布局有问题吗?会对实际效率影响很大吗?谢谢

  • 布局有问题了,电感的位置不能那样放


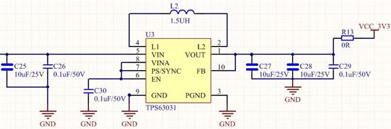
  • 这才是正确的布局方法 

  • 您好!我用的TPS63031电源芯片,原理图采用手册典型连接,但电感使用4.7uH的CD43系列贴片电感,芯片4.2V输入,

    3.3V输出,带负载只能带到300mA左右,电子负载是CC模式,很想跟大家探讨探讨,望不吝赐教!(我输入端加了500mA的PTC贴片保险)