This thread has been locked.

If you have a related question, please click the "Ask a related question" button in the top right corner. The newly created question will be automatically linked to this question.

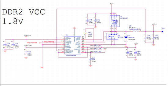
TPS5116输出1.8V电压偏高1.88V~1.92V

Other Parts Discussed in Thread: TPS51116

如题用TPS5116作为DDR2的电源,但是上电后电压偏高,最高达1.94V,超过DDR2手册标准的1.9V。求教如何解决

原理图:

PWM:

 

SCHEMATIC1 _ 10-Power Supply.pdf