Other Parts Discussed in Thread: LM5023
在一个系统中使用了3个电源模块,输入都为12V,输出分别为2.5V, 3.0V , 5V,几个电源模块发热都挺严重的,输出电压越高,发热越严重,研究了一下数据手册,没有发现相关说明信息,请各位有经验的工程师朋友赐教。
空载时电感也很大的发热量。后来继续研究,发现与输出的电容有关系,3.0V的模块不焊接钽电容470uF就正常了。5V的模块不焊接钽电容也发热,后来加两个钽电容470uF+470uF就好了。搞不懂原理。
This thread has been locked.
If you have a related question, please click the "Ask a related question" button in the top right corner. The newly created question will be automatically linked to this question.
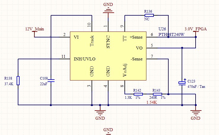
Other Parts Discussed in Thread: LM5023
在一个系统中使用了3个电源模块,输入都为12V,输出分别为2.5V, 3.0V , 5V,几个电源模块发热都挺严重的,输出电压越高,发热越严重,研究了一下数据手册,没有发现相关说明信息,请各位有经验的工程师朋友赐教。
空载时电感也很大的发热量。后来继续研究,发现与输出的电容有关系,3.0V的模块不焊接钽电容470uF就正常了。5V的模块不焊接钽电容也发热,后来加两个钽电容470uF+470uF就好了。搞不懂原理。
chao zhang13 说:你好,再用一款ACDC芯片 遇到一些问题 能知道你们FAE 邮箱吗? 芯片 lm5023
你好,
有问题直接发出来好了,LM5023什么问题