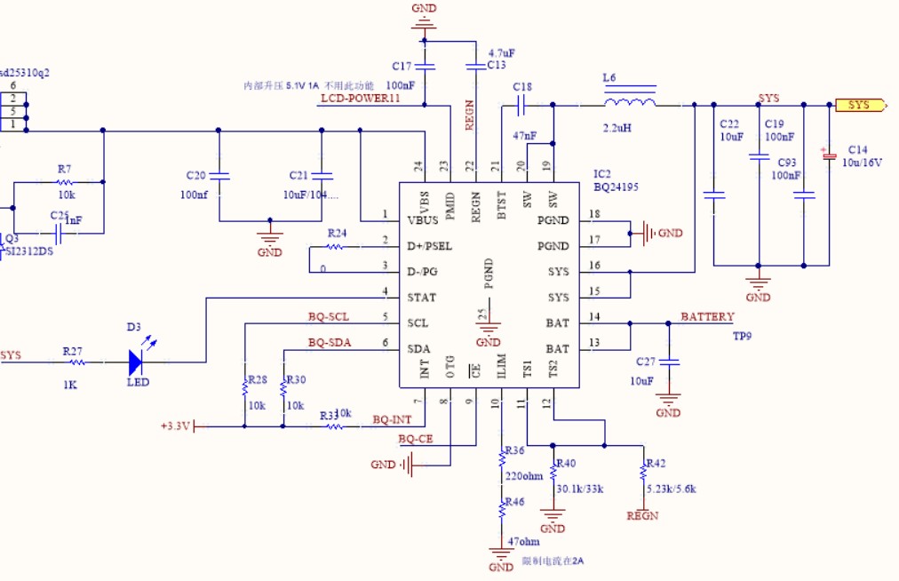
不建议这么做,一定要接电池包内部的NTC。
如果这么做了,你的产品有可能成为下一个Note 7。
直接购买带NTC的充电电池?
This thread has been locked.
If you have a related question, please click the "Ask a related question" button in the top right corner. The newly created question will be automatically linked to this question.