This thread has been locked.

If you have a related question, please click the "Ask a related question" button in the top right corner. The newly created question will be automatically linked to this question.

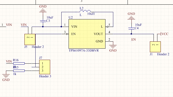
TPS61097A-33电源芯片在加负载后,电感发出声音,输出电压下降

Other Parts Discussed in Thread: TPS61097A-33

最近采用了TPS61097A-33给MSP430供电,负载后电感就发出嘶嘶的声音,且无法输出3.3V电压