This thread has been locked.

If you have a related question, please click the "Ask a related question" button in the top right corner. The newly created question will be automatically linked to this question.

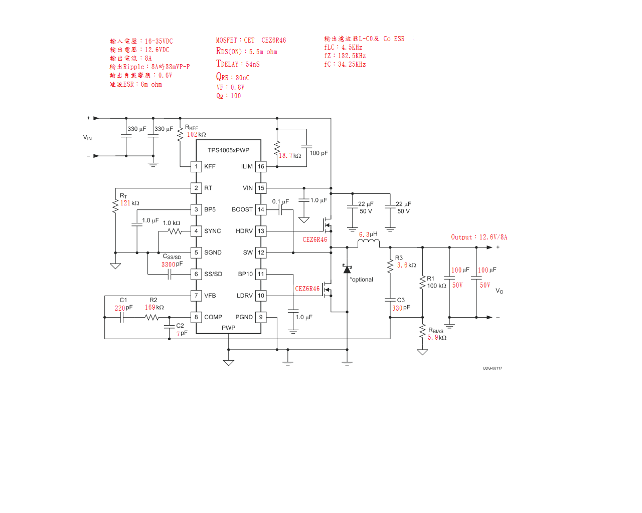
第三型補償電路問題

Other Parts Discussed in Thread: TPS40057

1、請問公式中的s代表的是什麼?

謝謝