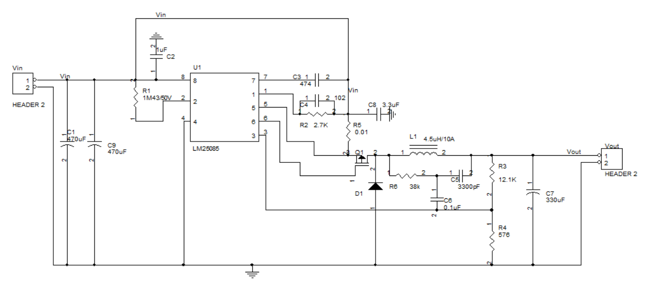
输入电压28 输出27.6V ,7A,测试过程中输入电压升到30V出现该情况 请问怎么解决呢
This thread has been locked.
If you have a related question, please click the "Ask a related question" button in the top right corner. The newly created question will be automatically linked to this question.
Hi
buck电路,输入电压越高,电感的峰值点越大,layout不好,寄生参数的影响也就越大,所以一般电压高引起的不稳定都是layout造成的,注意功率回路。
Hi
输入电压偏低您首先需要注意电感,电感饱和是常见的电压偏低的原因。其次输入输入输出电压压差比较小,因为MOS(sense电阻)以及电压上的压差,如果都过大会造成输出电压偏低。
另外您也需要注意是否是过流保护了,如上,如果layout不好造成电路上noise较大,sense电阻(或者MOS)上侦测的电压可能异常偏低而导致芯片提前保护。duty达不到也会导致输出电压偏低。
您好
您所说的电感饱和,是指的电感的电流饱和吗,但是我输出一直呆的5Ω负载,理论上不可能超过其最大电流吧,电感用的是11微亨的。
Hi
是的。
不建议你用电阻负载,而是用电子负载,比较稳定。 电阻负载需要150w以上功率,且发热严重,实际负载是不准确的。