This thread has been locked.

If you have a related question, please click the "Ask a related question" button in the top right corner. The newly created question will be automatically linked to this question.

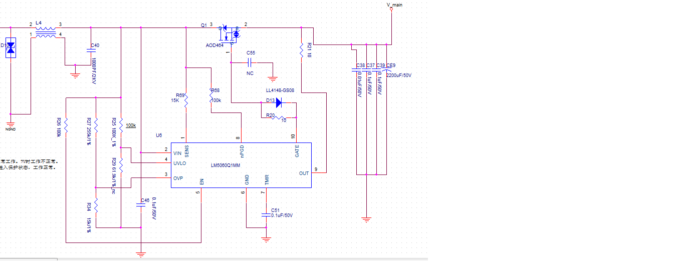
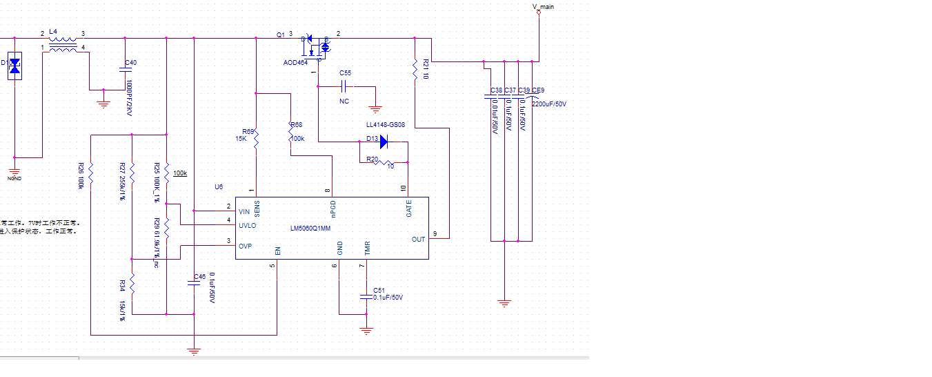
LM5060实际使用sens pin,out pin击穿短路,对GND测试大概是60欧姆

Other Parts Discussed in Thread: LM5060

LM5060在现场使用一段时间后,车载电源环境,共坏了3台设备:

只剩下2个样品,现象如下:

1# sens pin 击穿,用万用表测对地60欧姆左右电阻,芯片表面有击穿孔,

2#out对gnd短路,用万用表测也是60欧姆左右;

希望技术支持解释下为什么sens 和 out 会击穿,前端用的36V的tvs都没有击穿。MOS管选用的是AOD464,Rs=15K,Ro =0欧姆,无欠压保护,有过压保护36V,平时27V电压,满载电流在2.5A左右