电路参数是从WEBENCH® Designer 得出的。
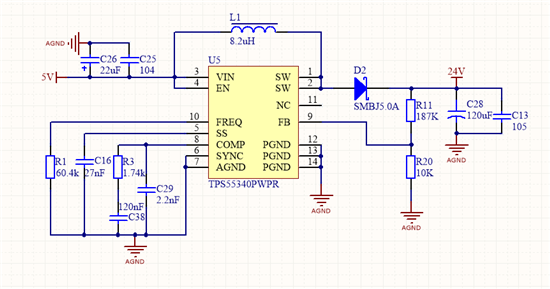
原理图如下:
PCB如下:
这是5V输入24V输出能带500mA负载的设计,但是我空载的时候测量输出AC信号 毛刺很大,带载的时候毛刺依然是这样,还会稍微大一点,负载大概10mA。
带载输出AC信号测量如下:
1脚2脚的开关信号如下:
想问问各位大神,我的电路设计哪里不得当才导致了有怎么多的毛刺呢?
小弟虚心请教,谢谢各位!
This thread has been locked.
If you have a related question, please click the "Ask a related question" button in the top right corner. The newly created question will be automatically linked to this question.
您好,
建议先检查一下测试方法: 带宽20M限制,探头采用地线环测试, 地线尽量缩短。
Regards,
Patrick
这种毛刺通常是测量引起的,实际上的输出纹波里面很少带有这样的毛刺。但是整个系统工作的时候,还是会有这些干扰分量,如果模拟电流对于这种干扰很敏感,建议还是要特殊处理一下。
Hi
除了测试,零件上注意输出电容建议选择较低ESR的电容例如陶瓷电容并联。
layout上注意反馈回路尽量小。
开关波形蛮好的,毛刺主要由测试带来,有个重要原因由于layout不够好,造成空间上的干扰很大,噪声容易被探头捕捉到。二极管,输出电容,14 pin,1pin,这个环路太大了。尝试下,将C13移到C28和D2之间,---在现有PCB上刮掉绝缘层,C13可以直接焊接上去。噪声水平会大大降低。