This thread has been locked.

If you have a related question, please click the "Ask a related question" button in the top right corner. The newly created question will be automatically linked to this question.

请教TPS54610输出问题,求高人指点!

Other Parts Discussed in Thread: TPS54610

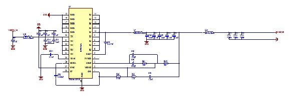
图1 输出1.0V电路原理图

图2 输出1.0V局部放大电路部分

问题1:输入电压+5V,输出电压+1V,电流6A,请教上述电路是否存在设计问题?如图1、图2所示。出现问题的现象如下:a)工作正常情况下,输出直流电压1V(用示波器测量);b)工作异常情况下,输出交流频率27kHz左右正弦信号,范围:670mV(波谷)~1.35V(波峰),用万用表测量输出电压为1.0V左右;c)上述两种状况加电后随机出现,异常情况下,电流增加0.3A~0.4A。d)直接测量功率电感前的PH输出情况,异常状况下示波器显示如图3、4所示。请问:电路出现的问题是什么原因?谢谢!

图3 输出1.0V电路PH管脚输出波形

图4 输出1.0V电路PH管脚输出波形

图5  输出2.5V电路原理图

图6  输出1.0V局部放大电路部分

问题2:输入电压+5V,输出电压+2.5V,电流6A,请教上述电路是否存在设计问题?如图5、6所示。出现问题的现象如下:a)加电后,电路中出现某一频率的异响;b)测试输出信号出现一个周期64Hz左右的交流信号,用万用表测试电压为+2.6V左右,如图7所示。c)直接测量功率电感前的PH输出情况,异常状况下示波器显示如图8所示。请问:电路出现的问题是什么原因?谢谢!

图7 输出2.5V电路波形

图8 输出2.5V电路PH管脚输出波形