This thread has been locked.
If you have a related question, please click the "Ask a related question" button in the top right corner. The newly created question will be automatically linked to this question.
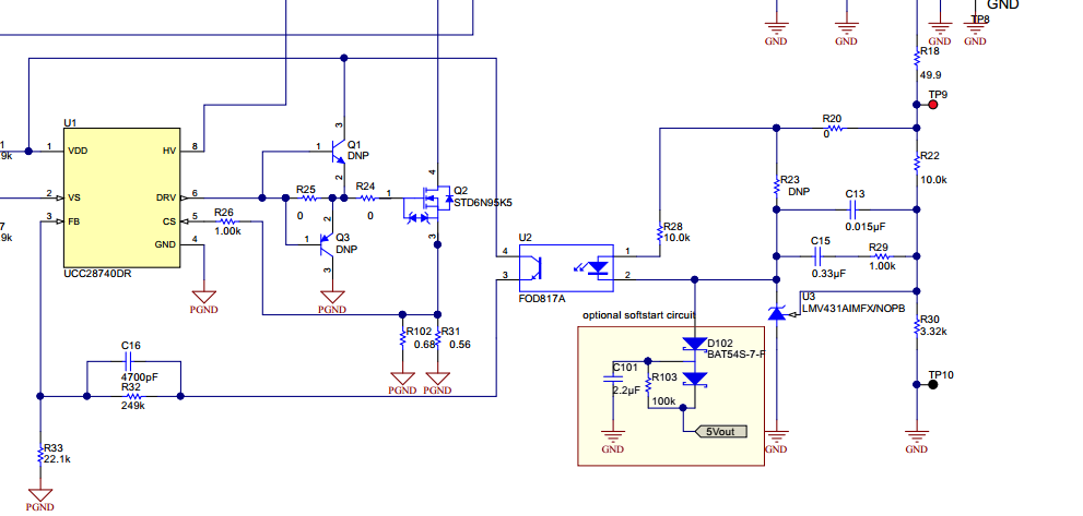
是R103 C101
Hi
软启动的目的就是让输出电压缓慢上升到正常设计电压。