This thread has been locked.

If you have a related question, please click the "Ask a related question" button in the top right corner. The newly created question will be automatically linked to this question.

请问专家UC3902均流精度问题

Other Parts Discussed in Thread: UC3902, UCC39002

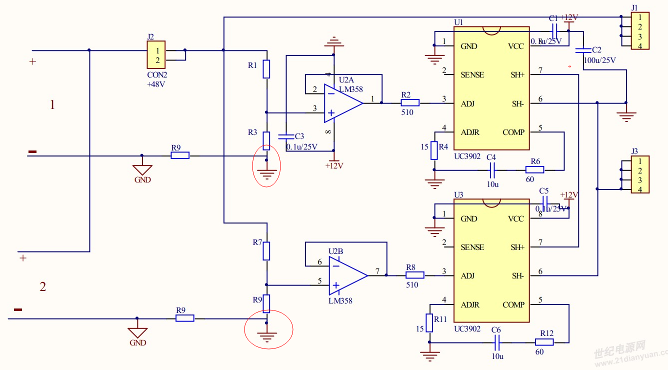
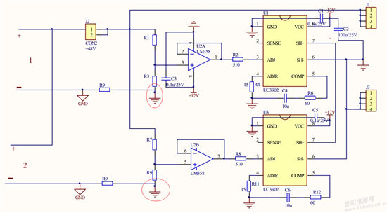
同样一片线路板上测试不同的UC3902,输出电流一样UC3902电流共享引脚电压误差大。测试10个样品结果,7脚最小输出电压 1.534V、  7脚最大输出电压 1.753V

  • 不应该有这么大吧?3902的内部放大倍数是固定的,是不是别的干扰什么的?

  • 应该不是干扰,如果不是3902的问题就好了,我在看看电路那里不对。

  • Hi  TianPeng:

         我想确认一下你的问题: 在同一片片子上会并联多个UC3902做均流,这些UC3902共享引脚(第7脚)都是彼此连接,但是测试到各个UC3902的CS引脚,却出现了不同的电压值(理论上因为连接在一条share bus上,电压应该相同)

      还是说你指的是出不同的板子, share  bus的电压值不同。

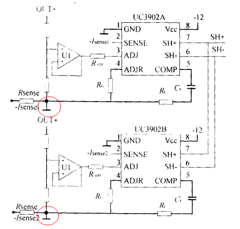
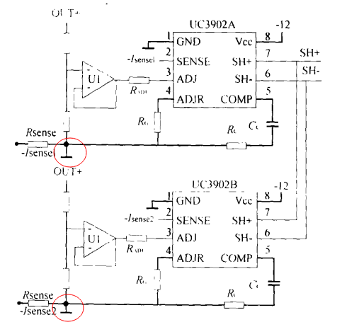
      如果是前者可在share脚增加一个0.01 μF的陶瓷电容(layout上避免LC震荡),参照: www.ti.com.cn/.../getliterature.tsp  。  另外需要确认一下整个板子上各个UC3902的GND是否都是0V(确认GND的电势差)

      如果是后者,有误差正常,需要确认的是各个参数,如sense电阻差异等等的误差。

  • 楼主的意思是,在一个电源模块中,不改变输入不改变输出任何参数,上电,测量3902的7脚输出电压,断电换一个3902,上电测试第二个3902的输出电压,再换一个3902,继续测试。跟你猜想的两种都不一样。

  • Hi  TianPeng:

       那其实就没有问题, 采用UC3902均流,在并联电路中Share Bus的电压是share输出最高的那个UC3902的share电压,并作为master芯片,其他的作为slave芯片。

     所以如果是同一个板子上,share电压会与那一路的实际带载有关联,这个tolerance可能会有你测试的这么大,重点在于均流的效果。(不同的均流效果造成master芯片可能不同,这个您可以在你的测试中顺便测试各路的电流)

  • 。。。。。。。。。。。。。。简单的说,就是找一个模块,带相同负载,相同输入条件下,只更换不同的3902,测试7脚电压,按照理论,既然是同一个模块相同电流,3902的输出信号应该一样才对,目前偏差超过10%了已经。再分析,选2个模块带相同负载,不并联均流,测试各自3902的7脚电平,一个是1.53V一个是1.75V,如果将这两个模块并联在一起,你觉得他们实际电流差值会是多少?

  • 在同一片板上装一个3902。

    测试结果是在单机上面的没有连接其它的3902,板不变变的是3902出来误差比较大。

  • 产品已经在量产但是出现个别的不均流,在找问题的时候发现是3092的误差放大器不一致。

    1、我想问的是3902均流精度,2、买的芯片会不会不是TI原装的。

  • 应该是芯片问题或前面提到的受干扰问题,这些都有可能导致你说的现象。

  • 您好,我也要用uc3902做给两个电源模块做均流,第1块uc3902的第7脚(SHARE+)直接和第2块uc3902的第7脚(SHARE+)相连就行了吗?电源模块的均流母线怎么和uc3902接线???期待您的回答

  • 仔细的看了两遍帖子,但是本人愚钝,还是有两个疑问,我看有些uc3902的应用原理图,是在ADJ脚前接的一个电压跟随器,而把您所说的VFB这点接到了地,而您的是接电源IC的电压误差放大器管脚上,这两种做法的结果会是什么?还有,有些应用的原理图只是把两个uc3902的SHARE+管脚相连,好像没有连接到均流母线上。希望您能指点迷津,谢谢!

  • 呵呵,均流母线就是一个称呼啊,所有模块的share+接到一起,那么你在连接的过程中,是不是每个模块都将这个点引出去,在外部用一根线将所有的这个点连在一起了?那么外部这根线一般就称呼为均流母线啊,在原理图上当然就是连在一起的一个点了。

    你的第一个疑问,我需要根据你看到的图进行分析。其实万变不离其棕,最终利用ADJ点能影响模块的输出电压就可以了。

  • 这个就是您所说的Vfb点,却接了地,图有点不太清晰哈,还有就是我在您说的这个帖子里面看到67楼的这位师兄也贴出了和这个很类似的原理图,我也在此给拿过来,您有时间的话就帮忙看看哈

  • 请问一下,UC3902与UCC39002有什么区别,哪个要好,TI比较推荐哪颗料?谢谢