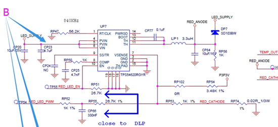
根据TI 参考设计DLP4500-C350REF,应用TPS54620设计LED RGB 三路驱动,线路如下
在批量中发现有部分TPS54620 下管击穿,测量电感电流波形发现在Enable开始阶段,电感电流会出现比较大的下冲
目前猜测是 LED的特性导致输出电容不能完全放电,导致Enable期间的第一个周期,下管开通,电容通过下管反相放电
因此,想了解下,TI的参考设计是否有同样现象,这种现象是否会导致TPS54620下管击穿
This thread has been locked.
If you have a related question, please click the "Ask a related question" button in the top right corner. The newly created question will be automatically linked to this question.
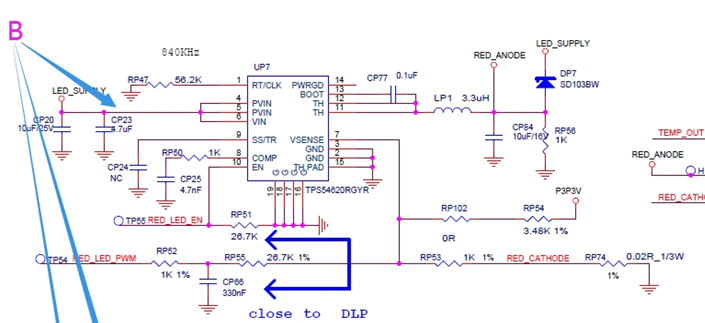
根据TI 参考设计DLP4500-C350REF,应用TPS54620设计LED RGB 三路驱动,线路如下
在批量中发现有部分TPS54620 下管击穿,测量电感电流波形发现在Enable开始阶段,电感电流会出现比较大的下冲
目前猜测是 LED的特性导致输出电容不能完全放电,导致Enable期间的第一个周期,下管开通,电容通过下管反相放电
因此,想了解下,TI的参考设计是否有同样现象,这种现象是否会导致TPS54620下管击穿
Hi
低边MOS sink电流限制2.3A, 从你测试的波形看,正常电流刚好限制到这里。
感觉既然存在这个功能就不应该会烧芯片,就像芯片存在OCP一样,如果过载就烧芯片,那过载也就没有意义了。
请问目前不良率是多少?
目前不良率是10%,都是在运行一段时间才发现损坏的
我做了个实验,为了防止电流反灌,在电感后串联一个肖特基,再测试波形就不会有电流反灌现象了,而且开关波形也会按照SS描述那样,占空比由小变大,很均匀
测试的其它电流波形有超过3A的情况