This thread has been locked.

If you have a related question, please click the "Ask a related question" button in the top right corner. The newly created question will be automatically linked to this question.

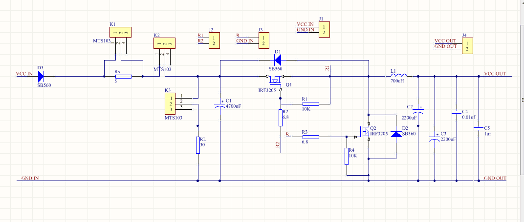
关于学生直流电源输出纹波的问题



我在做一个双向DC-DC变化的题目,输出老是有600mV-1.2V的波动,后来测得直流电源电压出来就有600-800mV的波动,具体情况如下图,我该怎样把输入电压的纹波减小啊,望各位大神和工程师们指点