This thread has been locked.

If you have a related question, please click the "Ask a related question" button in the top right corner. The newly created question will be automatically linked to this question.

TPS54231输出短路为什么芯片不会关闭输出

Other Parts Discussed in Thread: TPS54231, TPS54620

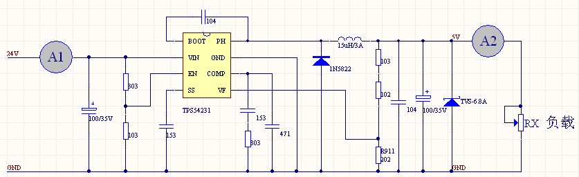
我在做一个24V转5V的DC/DC,电路搭建后调试正常,然而在做负载短路实验时,发现这么一个问题:输出我用短路线短路(短路可靠,我用焊接的方式把5V短路),24V输入的电流(A1)是0.17A,5V输出的电流(A2)是2.93A,然后测了TPS54231的8脚(PH),看到一个频率是66.7KHZ的波形,占空比是5%,我想问下,这是怎么回事?按照道理,短路了,芯片应该关闭输出或者是打嗝,但是就算是打嗝,66.7KHZ的频率是否太高了,输出电流接近3A,如果长期短路,那势必会损坏TPS54231,不知道TI的工程师能否帮我解决这个问题,谢谢!

  • Hi ZhouWei:  

        见datasheet关于短路保护的描述: The TPS54231 provides robust protection during short circuits. There is potential for overcurrent runaway in the output inductor during a short circuit at the output. The TPS54231 solves this issue by increasing the off time during short circuit conditions by lowering the switching frequency. The switching frequency is divided by 8, 4, 2, and 1 as the voltage ramps from 0 V to 0.8 V on VSENSE pin.  (datasheet第十页)

    短路时,Vsense电压低于0.2V, 频率降低至1/8,即频率范围是50~92.5kHz,典型值570/8=71.25kHz.

       另外过电流保护,是通过cycle-by-cycle的限制:The TPS54231 implements current mode control that uses the COMP pin voltage to turn off the high-side MOSFET on a cycle by cycle basis. (datasheet第九页)

  • 那我是不是可以这么理解:在输出负载短路的情况下,输出电压为0,VSENSE  PIN的电压小于0.2V,所以TPS54231的频率就变成了8分频,然后TPS54231就以这个8分频的频率在检测过流信号,直到过流消失才恢复,是这样的吗?

  • 这是一种短路保护机制,在输出电路短路的时候,芯片是不会shutdown的(除非时间过长,过温保护会shutdown芯片),而是通过延长Off的时间来变小duty cycle. 事实上,你可以同spec上看到minimum on time这个parameter,这是芯片On的最短的时间,也是在短路的时候HS FET on的时间,此外,考虑上这是非同步的Buck,以及电感,mosfet等的损耗,duty cycle不会是0,而只需要满足分频后的周期中min on time占的percent小于这个实际计算的周期,ind current就不会run away. 而54231采用的正式通过展宽周期来实现的。这个时候,输出近似可以看出是一个电流源。

  • 只需要满足分频后的周期中min on time占的percent小于这个实际计算的周期,ind current就不会run away.

    这句话中,“分频后的周期中min on time”该怎么算,“这个实际计算的周期”又该怎么算呢?

  • Wei Zhou,

    min on time在datasheet的第三页中的 minimum controllable on time, typical value is 105ns. 这个时间不会随降频而变化的,所以你的周期变成原来的8倍,但是这个number不会变。由于在短路的时候,系统是开环的,并不regulate,你观察到的周期即为分频以后的周期。但这个周期需要大于运用公式(根据伏秒平衡计算出)D=(Vout+Vd)/(Vin-Iind*DCR-Vhsdrop+Vd), 其中Iind, DCR, 和Vhsdrop分别为电感电流,电感的DCR和HS FET的Rdson产生的drop电压。如果Vout=0,会有一个D。如果系统周期变大后,min on 占的percent比这个D小,那系统就不会run away.

    事实上,这个是non sync buck的情况,如果是sync还可以在下管做cycle by cycle的限流,那么系统的周期可以根据输出的电压而展宽。可以参照 TPS54620.

  • 非常感谢,明天我再实际测试下,算下这个D的大小,看符不符合要求。

  • 今天我测试了,Vout=0、Vd=0.5V、Vin=24V、Iind=3A、DCR=0.058欧姆、Vhsdrop=0.24V

    根据以上数据,带入公式D=(Vout+Vd)/(Vin-Iind*DCR-Vhsdrop+Vd)=2.07%;而D(min on)=0.11uS/1.754uS=6.27%,此时D<D(min on),说明系统会run away。在公式中,我这里的参数只有Vd和DCR的值可以改变,那是不是要用正向压降大的超快恢复二极管或者是直流内阻大的电感才行啊,这样不是增大了正常工作时电路的损耗吗。

  • Weizhou,

    D(min on)的计算有点问题,因为short output的时候周期是 570K/8=71.25KHz, 周期应该是14uS左右,所以Dminon=0.11/14=0.786%是在2.07%范围之内的。所以这有一定的margin的,而且如果再考虑上switching loss, 2.07%还会更大一些来补偿这些loss的损失。即使Vd为0.3V,还是可以防止runaway的。

  • 非常感谢,谢谢了!

  • 不客气,希望能对你有所帮助