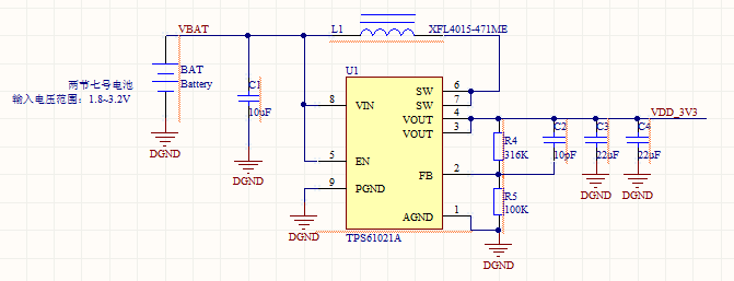
根据典型电路,计算电感峰值电流如下:
|
VIN=1.8V IOUT=1.5V VOUT=3.3V |
VIN=2.4V IOUT=2.5V VOUT=3.3V |
VIN=3V IOUT=3.5V VOUT=3.3V |
|
|
电感峰值电流 |
3.54A |
4.24A |
4.56A |
请问这种情况下,电感选择XFL4015-471ME(DCR:8.36,SATURATION CURRENT:6.6)是否可行?一般饱和电流比峰值电流大多少合适?
This thread has been locked.
If you have a related question, please click the "Ask a related question" button in the top right corner. The newly created question will be automatically linked to this question.
根据典型电路,计算电感峰值电流如下:
|
VIN=1.8V IOUT=1.5V VOUT=3.3V |
VIN=2.4V IOUT=2.5V VOUT=3.3V |
VIN=3V IOUT=3.5V VOUT=3.3V |
|
|
电感峰值电流 |
3.54A |
4.24A |
4.56A |
请问这种情况下,电感选择XFL4015-471ME(DCR:8.36,SATURATION CURRENT:6.6)是否可行?一般饱和电流比峰值电流大多少合适?
Hi
根据你的输出电流需求,实际上如果你的输入最低是1.8V, 此时输出电流必须满足你3.3V输出的要求,此时的最大电流即可认为是最恶劣的情况,电感饱和电流超过这个值即可(预留一点余量),如果输入电压增高,此时带载能力增强,更加能满足你的要求。