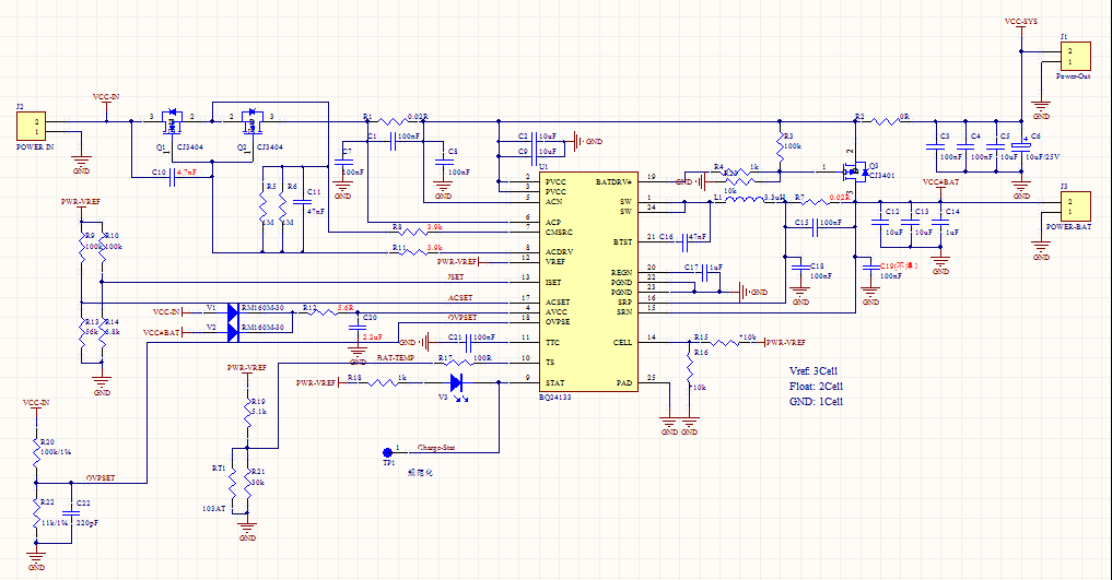
Other Parts Discussed in Thread: BQ24133
锂电池:11.1V(3.7*3) 2200mAh.
输入电压直流源是14V,所有原理图参数如附件所示:
测量的各引脚的电压如下:
现在就是充电有问题,帮忙大家看下,谢谢
This thread has been locked.
If you have a related question, please click the "Ask a related question" button in the top right corner. The newly created question will be automatically linked to this question.
Other Parts Discussed in Thread: BQ24133
锂电池:11.1V(3.7*3) 2200mAh.
输入电压直流源是14V,所有原理图参数如附件所示:
测量的各引脚的电压如下:
现在就是充电有问题,帮忙大家看下,谢谢
发帖请描述清楚问题。充不了电和充电电流不对是两个问题。
目前,SW波形没有什么问题。
1. 发烫:PCB散热设计是否有问题?芯片热焊盘是否有接地平面?请发PCB Layout。
2. 不限流:你是怎么确定的?有测过充电电流吗?是多少? 输入端的电流是多少?
限流问题的测试方法是否正确:假如我充电电流为1A,灯灭,已充满,这时调大稳压源的电流,显示的电流值应该还是1A的,对吗
如果你的PCB是两层板,就目前的Layout看,问题会很多。
1. 芯片没有足够的散热空间,芯片底部没有足够的地平面进行散热,芯片会很烫。
2. 地线布局不合适,功率地与信号地混在一起。R14,R13的地直接与功率地相联,影响电流设定。
3. 输入电容环路过大。
建议用4层板,并参考我们EVM板的布局。
bq24133 User's Guide (sluu476.pdf)
http://www.ti.com/litv/pdf/sluu476