This thread has been locked.

If you have a related question, please click the "Ask a related question" button in the top right corner. The newly created question will be automatically linked to this question.

DC/DC 频率同步输入和异步输入

Other Parts Discussed in Thread: TPS40054, TPS40057

1.DC/DC芯片中,振荡频率的同步输入和异步输入有什么不同呢?

2.同步输入和异步输入都是通过外部的周期信号来控制的吗?

3.外部输入周期信号控制DCDC的振荡频率,好像有调频和PWM两种模式,这两种模式,调频是不是说输入频率可以随便改变,而PWM输入频率是

固定的,但是占空比可以随便改变呢?

  • 1. DC/DC芯片中,以TPS40054为例,有一个引脚为SYNC,该引脚的作用是:可以利用该脚外接外部时钟输入,跟踪同样使用该时钟的其他器件,有可能是主控制芯片(MCU/DSP)或是另外一个DC/DC,TPS40054是下降沿同步的。 一般对DC/DC来说,异步输入是比较少的。或者是没有这种说法,可请其他人补充。

    2. 回复见1.

     

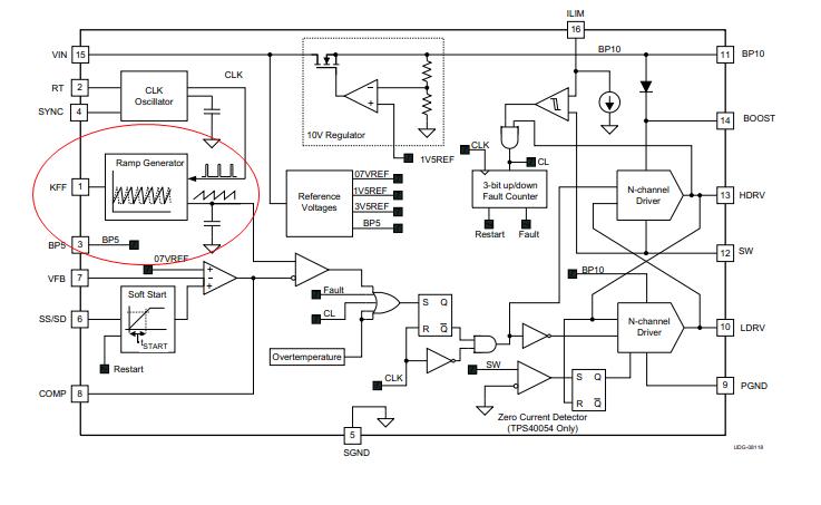
  • 3. 外部输入时钟信号,其频率应该是不变的,如TPS40057是下降沿同步的,与该时钟的占空比是没有关系的。而DC/DC如何调节输出电压,是DC/DC内部PWM调节器自身调节占空比来调节输出的,可参考TPS40054的原理方框图。

  • junfeng,

    你好,应该没有异步输入这种说法。

    但是可以做错相控制,比如interleave(交错并联),可以减小系统总的输入电流纹波。

    同步输入(sync)是指使两个或以上的DC/DC运行的相位相同。

    www.ti.com/.../tps40054

    请查看tps40054的datasheet中第15页的说明。

    当无sync输入时,变换器的周期由内部的oscillator控制,当有sync输入时,变换器的周期由sync信号控制。

    变换器的闭环运算改变占空比。