This thread has been locked.

If you have a related question, please click the "Ask a related question" button in the top right corner. The newly created question will be automatically linked to this question.

SNVA796 - Applying External Phase Control Circuit for UCC28063應用說明電路是否正確

Other Parts Discussed in Thread: UCC28063, UCC25600

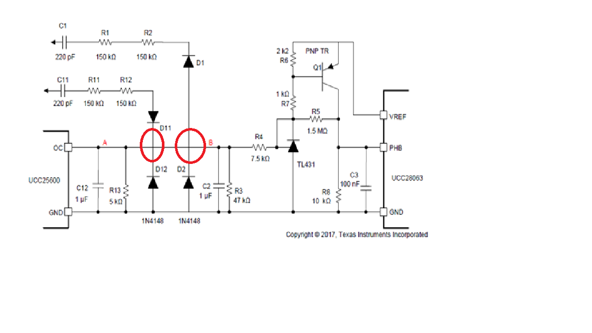
這個是應用於UCC28063與UCC25600於輕載中的PHB相位控制是否輸出的電路應用,而於第四頁中的電路圖上,D11/D12,D1/2, 該如何連接?是全部與A/B二個全部相連接,或是相位PHB,是單獨電路,不與UCC25600 OC PIN3,相連接?請指點迷津,也請TI 工程師弄清楚一點,不然Layout下去又沒有效果,如果產生炸機,那又找誰Debug,再來又要割PCB, 那就非常麻煩,請各位TI工程師確認一下,圖放下去時,請再確認一下,不然使用工程師是要用猜的嗎?

www.ti.com.cn/.../snva796.pdf

  • D11/D12,D1/2,如果照原來設定是只用LLC的電流檢測電路,來控制UCC28063D PHB PIN4 , 所以應該是不能與UCC25600 OC PIN3 相連接,不然會干擾到LLC UCC25600 OC PIN3電路動作,所以應該是需與斷開,如我所附圖中,如果有錯,也請TI 工程師們指教一下,指正一下,謝謝。

    不是

  • 如果只用其內置的相位控制,PIN4 PHB, 直接接到PIN5 COMP上,其效果外置追加電路有何差別,又相差多少效率? 

    http://www.ti.com.cn/cn/lit/an/snva796/snva796.pdf 第三頁

    Theory of Automatic Phase Control Operation

  • 如果輕載時,不使用相位控制 PHA/PHB分別控制的話,其輕載時效率相差多少,又其內置設定的,其輸出多少功率時,才會將PHB Disable?

    如果用外加電路是否可以由設計工程師來設定及調整多少功率以下時,才將PHB Disable,是否是這樣?謝謝。

  • 關於http://www.ti.com.cn/cn/lit/an/snva796/snva796.pdf檔案外加電路上,貴TI 工程師們,是否有實際測試過,實戰過,可以立馬上機測試,沒有問題,還是只有理論值,讓我們拿貴公司的IC來作產品的工程人員,當白老鼠試驗,目前我司使用UCC28063+UCC25600做成輸出58V*8.5A 的LED Driver, 於輸出3A左右還有88%效率,但輸出到2A左右,輸出約100W左右,但輸入是175W 左右,所以目前我UCC28063 PHB PIN4是接在VREF PIN15上,所以應該是二相PHA/PHB都啟動,才會有這個問題,還是LLC變麗器調整不好,才會這樣,請TI工程師們,來解惑一下,謝謝。

  • 因目前於前期設計及測試階段,希望TI工程師們,趕快給我正確答案,因作最後確認後,要再作第二次PCB Relayout ,將較正確電路給我司,以利後續案子進行及作業,謝謝。 

  • HI

       从图看相交处没有明显黑点,所以是不连接的(其他2条线的交接都是有黑点的)

       具体你可以将这个电路的链接给我,我在具体确认一下。

  • 這個電路圖連接,是在http://www.ti.com.cn/cn/lit/an/snva796/snva796.pdf檔案的第五頁,Figure 4. External Phase Control Circuit With the UCC28063 and UCC25600,您可以看檔案中的圖中連接,那要問原廠TI 工程師,您們內部需確認,那不是我自已繪製電路圖,是TI內部所發出來文件,敝人是無法看到原版電路圖,還有原始電路版,所以才會上網向貴公司求證,原圖可以去看snva796 檔案第五頁第4圖,原本圖如下:

    如果四點全部相接如下:

    UCC256200 OC PIN3 是與UCC28063的控制PHB電路是分開如下圖:

    是請您幫忙向TI原作者來確認是何種接法,因為我可能無法找到原作者,去確,勞煩您們去確認一下,謝謝。



    snva796-Applying External Phase Control Circuit for UCC28063.pdf
  • 左下角圖是原本UCC25600 OC PIN3 基本檢測電路圖,

    如果與右圖UCC28063的控制PHB電路圖相接,是否會干擾及影響UCC25600 OC PIN3 檢測電路功能,所以才會上網求救,弄清楚,是否相連接,那個是正確接法,謝謝。

  • 是請貴公司工程師將這三個圖拋給原廠原作者,寫出這個PDF檔工程師,看是那個是正確的接法,謝謝。

  • 看電路分析,因為分開來,才能分別控制,UCC25600 OC PIN3 可以單獨設定其OCP 保護點,而UCC28063也可以設定於多少輸出功率時,PHB才開始動作,這樣輕載時的效率才會高,如果有誤,請指教,謝謝。

  • 看圖上UCC28063的控制PHB電路圖,有連接D1,D2,再接上另一組R1串R2,再串C1再接到 LLC Resonant Capacitor 上,如果這組五個零件為何增加,如果沒有作用,那就直接由B點直接A點即可,為何需再追加D1,D2,R1,R2,C1這五個零件,Why?

  • Hi! Johnsin Tao;您好,

    這個文件檔是2017/10/27產出,可以從http://www.ti.com/product/UCC28063/technicaldocuments 找到,是想請您幫忙詢問一下,原製作文件的作者,他應該其測試PCB板還在手上,請TI原廠檢查一下,與板子對照一下,原始設定電路是否與文件上電路圖有所差異,請回覆正確接線原理圖,以利我司後續案子進度,那何時會有訊息回覆,謝謝。