This thread has been locked.

If you have a related question, please click the "Ask a related question" button in the top right corner. The newly created question will be automatically linked to this question.

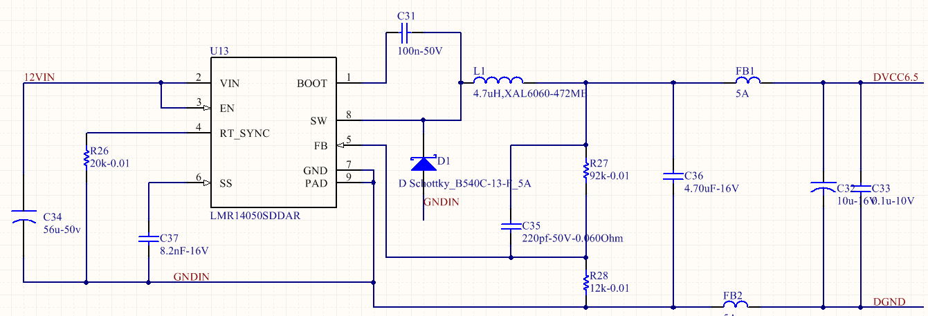
LM14050的输出电压不对



按照这种方法设计,测量输出的电压是4.2V,这是按照WEBENCH设计的,输出的为什么不对?