This thread has been locked.

If you have a related question, please click the "Ask a related question" button in the top right corner. The newly created question will be automatically linked to this question.

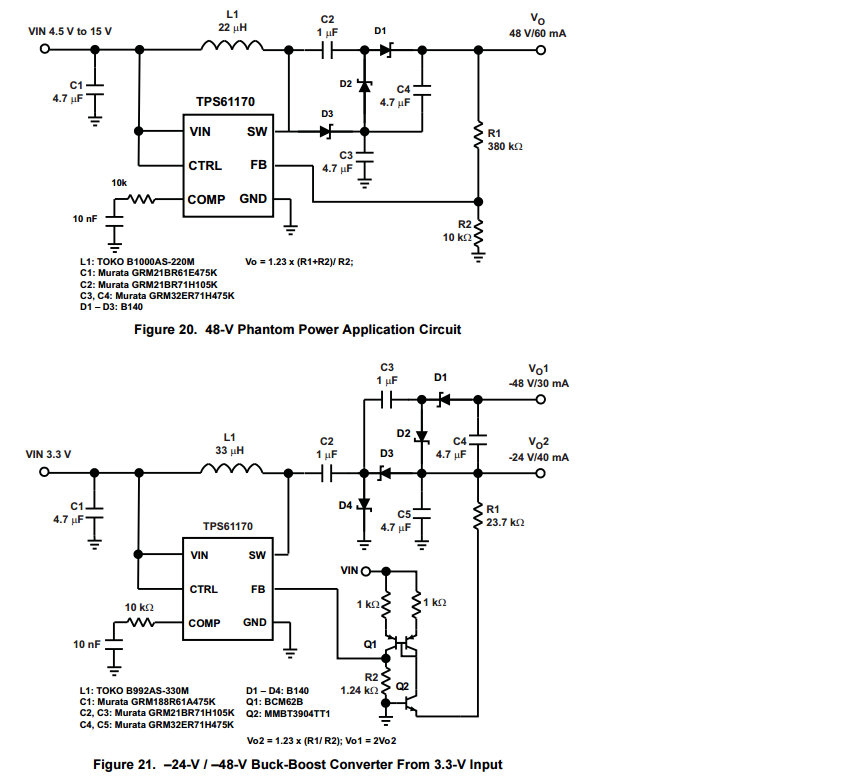
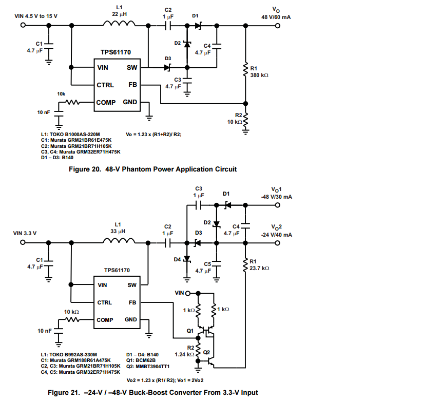
我想设计一个电源输入5V ,输出两路,正负36V(电流100mA),不需要隔离,谢谢!

Other Parts Discussed in Thread: TPS61175, TPS61170

我想设计一个电源输入5V ,输出两路,正负36V(电流100mA),不需要隔离,谢谢!