最近一直被BQ24133芯片的EMI问题困扰。
之前在论坛里面看了一个帖子,也是讨论EMI问题的:
e2echina.ti.com/.../131045
关于RC snubber电路的R、C值的选取,也有详细介绍。
我这里有一个BQ24133充电EMI问题特别难搞,在加RC snubber电路。按照《RC snubber.doc》文档的介绍,先不加C,得出振荡周期大概11ns。加C=2.7nF时,振荡周期变成21ns左右。那么C就取2.7nF。
然后计算出R=1.8欧。 BQ24133的开关频率是1.6MHz,充电器电压是12V,
计算出R的功耗大概是0.6W,那么就需要选择2512封装的大电阻。这个封装实在太大了,跟TI的参考设计中0603封装差别不止一点点。
请问这个BQ24133芯片,是否适合用RC snubber来降低EMI,这个R上的功耗太大,对芯片的发热、效率都有很大影响。
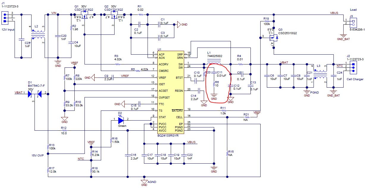
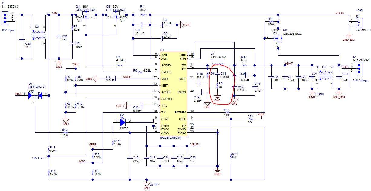
TI出了一个参考设计,并有EMI测试结果OK。其snubber电路中R=10欧,C=0.01uF。充电器电压是12V,这样算出来R上的消耗更大,需要2.5W的电阻,但是参考设计中只用了0603电阻,请问是怎么回事?接上去真的不烧掉么???我自己的板子接这么大的值会直接烧掉电阻。