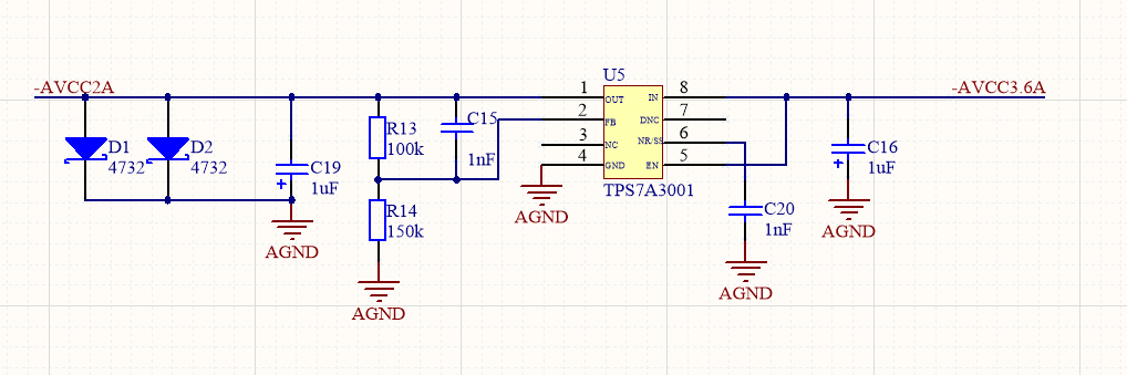
电路原理图设计如下图,是datasheet的设计类型,之前的板子是可以实现的,现在的板子却一直在变,实验温度常温,没有OTP软复位,用恒压源提供-3.6V电压,测得6号引脚为-3.3V电压左右,输出电压也是不正常,困扰了许多天了,满足芯片手册的输出电流和电阻要求,焊接也没有异常,但芯片就是一直不稳定,这是为什么呢?
This thread has been locked.
If you have a related question, please click the "Ask a related question" button in the top right corner. The newly created question will be automatically linked to this question.