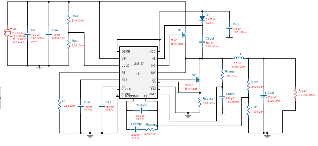
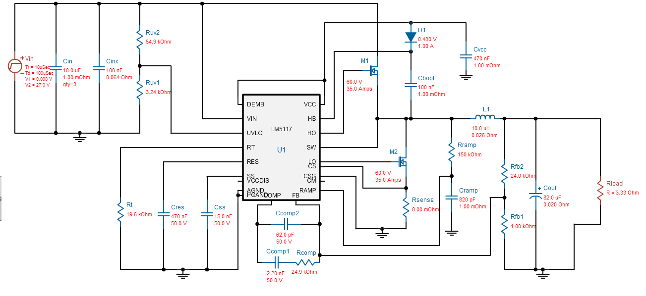
原理图
原理图上RUV2和RUV1值不正确,实际电路已更换
出现问题
- 带载(同样适用恒压源测试,电流最大有1A)后,电压骤降,并出现锯齿波形,如图
- 空载时,正常输出20V电压,无锯齿波形,纹波200mv左右
设计思路
参考Webench以及DATASHEET里面的设计公式,设计指标是输入24-30V,输出20V,输出电流6A
本人状况
小菜鸡、本科生、凌乱中
This thread has been locked.
If you have a related question, please click the "Ask a related question" button in the top right corner. The newly created question will be automatically linked to this question.
原理图上RUV2和RUV1值不正确,实际电路已更换
参考Webench以及DATASHEET里面的设计公式,设计指标是输入24-30V,输出20V,输出电流6A
小菜鸡、本科生、凌乱中