This thread has been locked.

If you have a related question, please click the "Ask a related question" button in the top right corner. The newly created question will be automatically linked to this question.

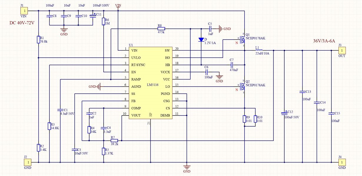
LM5116电感选用求助

Other Parts Discussed in Thread: LM5116

现在用LM5116做输入40-72V,输出36V,持续5A,电感很快发热,请帮指导下电感选用参数,我现在用的是47UH  7A的电感