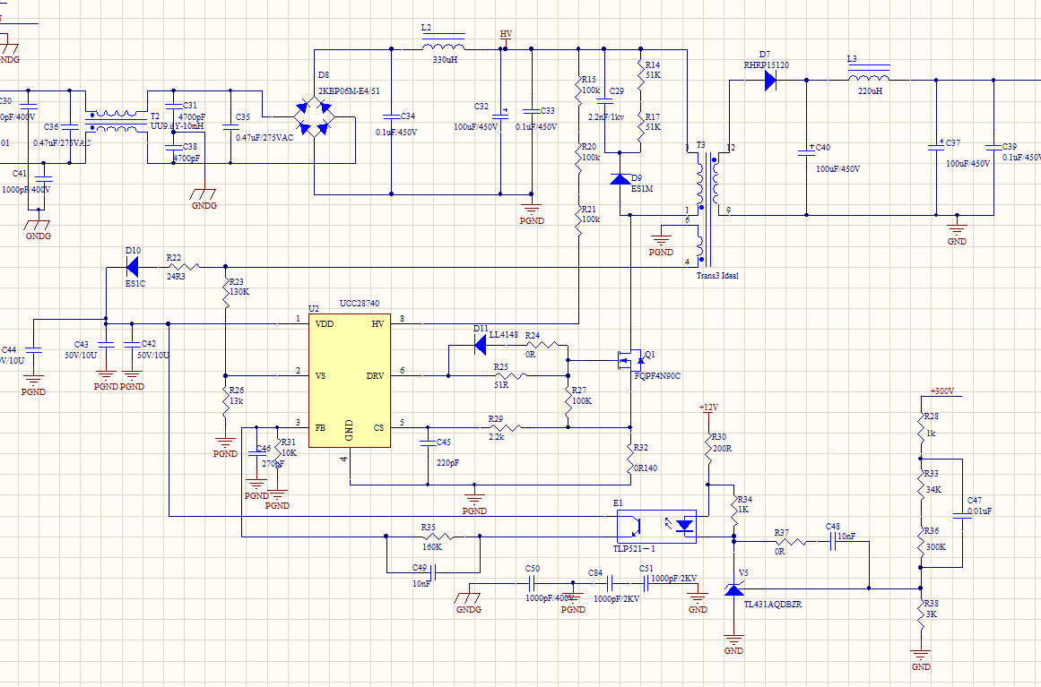
AC220V输入,280V/0.4A输出。原理图如下。现在VDS的波形频率变化很大,从30KHz到40KHZ之间跳变,VDS和CS的波形如图。请各位大佬帮忙看看是哪里问题。
This thread has been locked.
If you have a related question, please click the "Ask a related question" button in the top right corner. The newly created question will be automatically linked to this question.