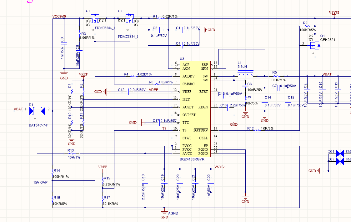
R3 R9空贴,输入电压9V,电池7.6V,不接电池时SRN无输出,state脚波形为方波
This thread has been locked.
If you have a related question, please click the "Ask a related question" button in the top right corner. The newly created question will be automatically linked to this question.