This thread has been locked.

If you have a related question, please click the "Ask a related question" button in the top right corner. The newly created question will be automatically linked to this question.

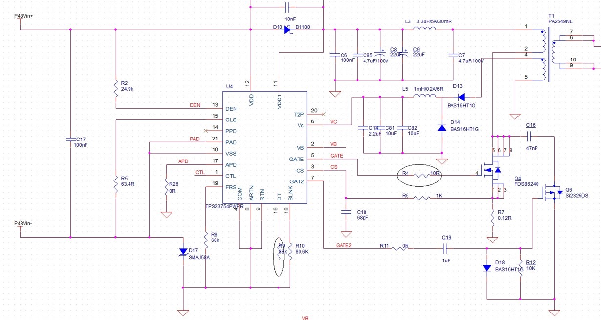
基于TPS23754的POE电路下电测试有反弹

如图,当电路下电时,12V输出电压有两个反弹;

下电时,GATE和GATE2没有完全关死,波形如下:

原因不明,求助。