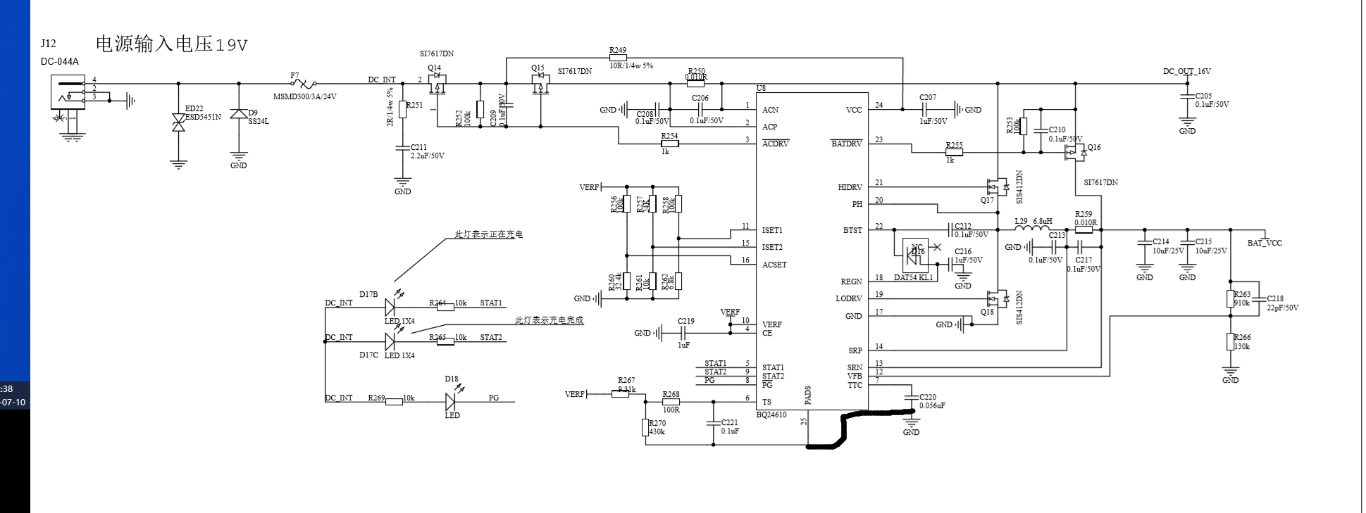
以上图纸 是BQ24610芯片手册中的推荐图纸,芯片图纸反复检查过很多次 没有发现问题
但是芯片不工作。
当dc19V供电时。电源输出端又电压输出|
当插上电池时 电源输出端也有电压输出。
现在有问题如下。
1、插上电池时候 电源不对电池进行充电,
2、STAT1 STAT2 灯的状态都为灭。PG灯为亮 测VREF端电压为3.3V左右
3、电池我们使用的4节18650串联的电池 充满电压为16.8V ,放电完事12V左右,当前我们使用的电池电压只有12.79V.
4、请问这是什么情况导致的没有给电池充电进去 ,如果事参数配置错误,请问是那个位置的问题。
