This thread has been locked.

If you have a related question, please click the "Ask a related question" button in the top right corner. The newly created question will be automatically linked to this question.

TPS65150无输出问题请教

Other Parts Discussed in Thread: TPS65150

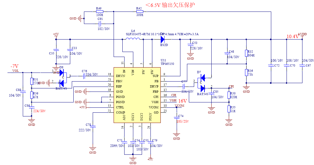
本人第一次使用TPS65150电源芯片,基本按规格书中电路图设计,但在样板测试时,AVDD无输出,故对几个点抓波形如下,请教各位工程师,帮忙分析一下是哪里问题,谢谢!