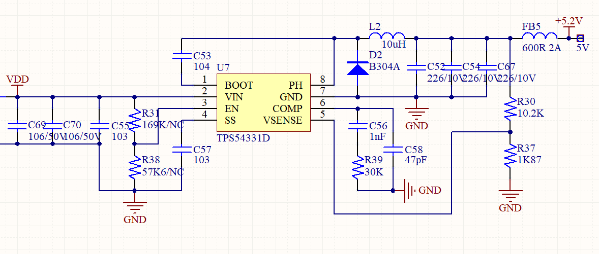
采用TPS54331设计电源,工作时出现输出波形异常。
以上为原理图。
通电工作时会出现如下的异常波形。
每隔5ms有一个尖脉冲,其中隔一段时间有一个脉冲幅度要远高于其它脉冲,
这是单个脉冲的波形图,
请电源工程师帮我分析产生的原因,可有解决方法,非常感谢!TPS54331工作时出现输出波形异常.docx
This thread has been locked.
If you have a related question, please click the "Ask a related question" button in the top right corner. The newly created question will be automatically linked to this question.
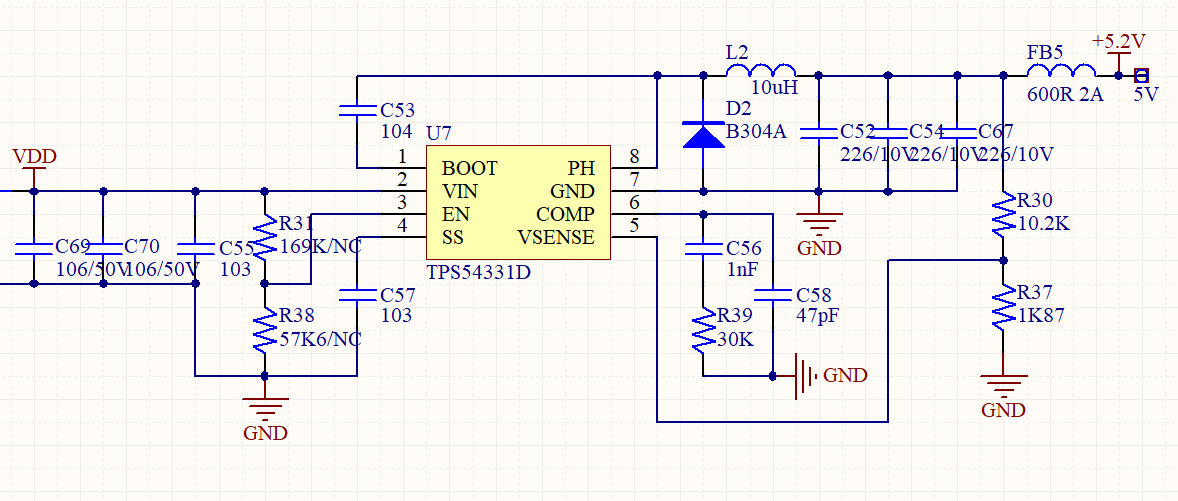
采用TPS54331设计电源,工作时出现输出波形异常。
以上为原理图。
通电工作时会出现如下的异常波形。
每隔5ms有一个尖脉冲,其中隔一段时间有一个脉冲幅度要远高于其它脉冲,
这是单个脉冲的波形图,
请电源工程师帮我分析产生的原因,可有解决方法,非常感谢!TPS54331工作时出现输出波形异常.docx
Hi, Johnsin Tao
跳变确实是后级芯片工作导致的,非常感谢您的支持与帮助!