This thread has been locked.

If you have a related question, please click the "Ask a related question" button in the top right corner. The newly created question will be automatically linked to this question.

UCC28740反激准谐振无法启机

Other Parts Discussed in Thread: UCC28740

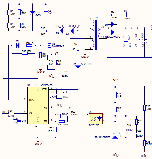
新手做了一个输入300V-500V,输出24V,65W的准谐振反激电源,原理图如图1所示,

(1)刚开始想做做不上主电的测试,给VDD加24V电压,如图2所示仅能捕捉到一个10us的脉冲,而且脉冲高电平只有12V左右。

(2)直接加高压360V左右进行启机测试,发现驱动Vgs一直没有,而且VDD冲到11-12V左右就掉下去了

     UCC28740到底是如何启机的?为什么感觉UCC28740总是被钳位到了12V,根据datasheet输出PWM高电平应该被钳位到14V呀,

还有如果通过HV高压启动应该大于21V才回去关断高压软起动,怎么会到12V就关断了,而且Vgs一直没有波形,调了好久没找到原因,高手以及

Ti的AE,FAE可以帮忙看看吗?

图1.

图2.

图3.

  • Hi
    确认一下保护,例如OCP,OVP之类。
    驱动有输出,但是输出还没有达到,就掉下去没有形成完整的回馈,很可能是保护了。
    驱动只能输出12V左右,在驱动供电上有个14V的稳压管限制了驱动电压,同时建议驱动上的尽量电阻小一些或者不要,这个芯片驱动力本身不强。
  • 谢谢你的回复,我这就调整电阻,图2有驱动波形那个我没有加主电只在VDD上加24V,其他什么都没加.但是我现在最大的问题是图3加高压启动不了,HV=360V,Vdd到12V就掉下去了,根本没有到HV软起动关断条件21V,而且Vgs一点波形都没有,感觉启动不了,UCC28740到底是如何启动的,HV软起后,不是说会发三个最大原边峰值电流驱动吗?这个时候开关频率是多少呀
  • 下午测试发现芯片坏了,即使单独给VDD加24V也会钳位到9V,换了颗芯片测试,刚启机VDD会超过21V,但是驱动没有输出,VDD会是三角波过一段时间又被钳制到了10V左右,再次启动高压发现VDD一直是0V,仅用24V给VDD供电发现HV段一直是0V,能帮忙看看是什么原因吗?
  • 你好,你调试成功了吗?我这边也遇到以下问题,想请教你以下.
  • Hi|
    在你发的新帖内讨论。