This thread has been locked.

If you have a related question, please click the "Ask a related question" button in the top right corner. The newly created question will be automatically linked to this question.

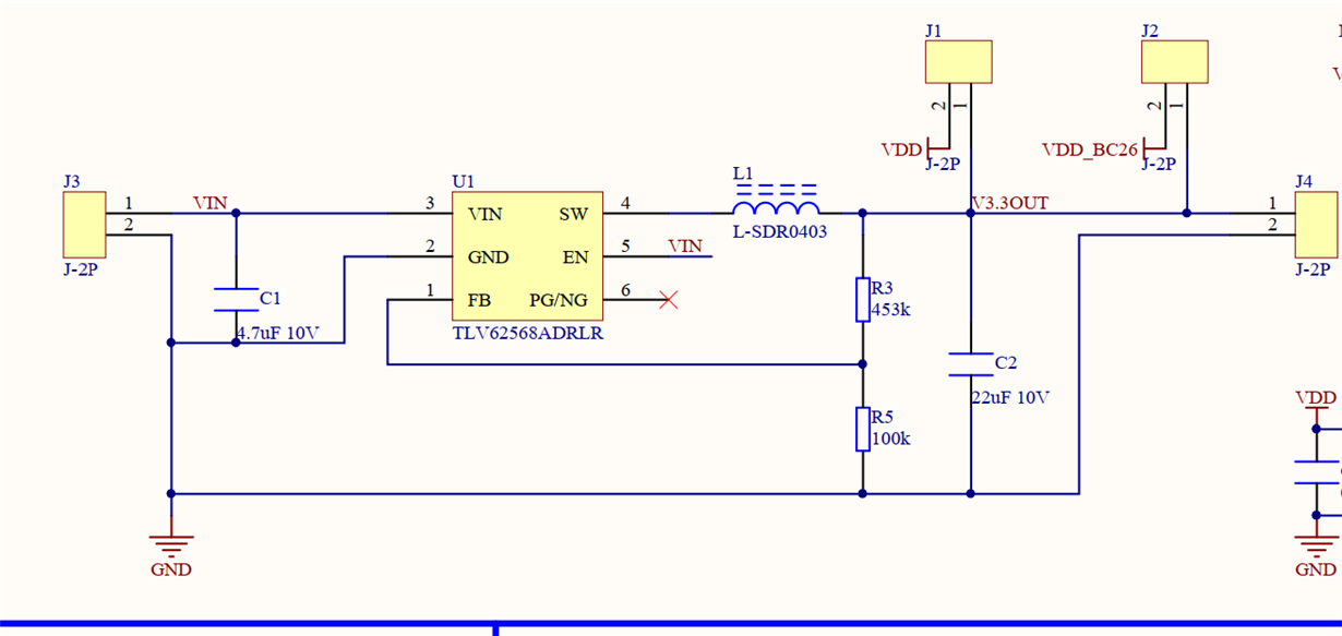
使用TLV62568ADRLR 芯片,空载时,功耗为3.8mA左右,无法达到2NA以下



原理图贴图

实现需求

1、3.6V输入, 

2、3.3V 1A输出

目前板子只焊接了这么多器件,然后测量输出电压为3.3V,正常,输入为3.6V,电流平均超过3.8mA,无法定位问题,是否电感选择不对会影响其轻载功耗?帮忙解答