TI技术支持:你好!
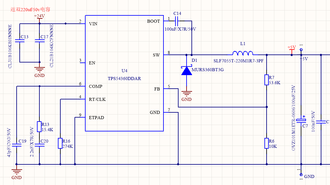
目前产品在老化过程(24V,50℃,工况通电60s断电3s,时长24h)中,老化200套。已出现C17:100nf/100v/0805/X7R瓷片电容爆掉,C13:10uf/50v/1206/X7R瓷片电容短路击穿问题各一起,请教可能的原因。
1.示波器监测过这个电容两端电压,无过冲电压,使用的老化电源也是稳定的开关电源。
2.电源芯片前级稍远地方还有两颗220uf/50v电解电容,以及100nf/100v/0805/X7R瓷片电容两个,该位置电容未爆。
C13:CL31B106KBHNNNE 10uF(106) ±10% 50V X7R 三星
C17: CL21B104KCFNNNE 100nF(104) ±10% 100V X7R 三星
望回复,谢谢。

