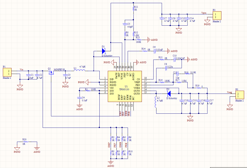
你好,我是按照datasheet和user guide上设计的原理图和布局,附件里有我的原理图,不一样的只是将AGND和PGND采用的是磁珠相连接。
现在发现VPOS可以正常输出12V,而负极VNEG输出的则为3.33V,经过测试,VREF=1.22,而VFBP=1.40V,我看手册上写的VFBP应该是0V,为什么这里会有电压? 另外芯片背面有发热现象。
希望可以回答我的问题,谢谢
This thread has been locked.
If you have a related question, please click the "Ask a related question" button in the top right corner. The newly created question will be automatically linked to this question.
你好,我是按照datasheet和user guide上设计的原理图和布局,附件里有我的原理图,不一样的只是将AGND和PGND采用的是磁珠相连接。
现在发现VPOS可以正常输出12V,而负极VNEG输出的则为3.33V,经过测试,VREF=1.22,而VFBP=1.40V,我看手册上写的VFBP应该是0V,为什么这里会有电压? 另外芯片背面有发热现象。
希望可以回答我的问题,谢谢
Hi
不太清楚你的layout,电路上应该是没有问题的,建议你将磁珠改为0欧姆后测试,原因是功率GND和模拟GND并不需要隔离,是直接连在一起的,并与芯片底部的powerpad连接在一起。
请问OUTN有没有方波信号?
如果有信号,理论上buckboost的输出一定是负的,您现在输出为正3.3V,所以通过180k和1.8Mohm电阻分压会在FBN得到1.4V。那就证明没有信号。
如果没有信号,输出是无法维持稳定3.3V的(D2反偏,有分压电阻做负载)。
综上,请先确认D2有无焊反以及是否有质量问题。