This thread has been locked.

If you have a related question, please click the "Ask a related question" button in the top right corner. The newly created question will be automatically linked to this question.

TPS40057TWPR没有电压输出

Other Parts Discussed in Thread: TPS40057

Dear supporter

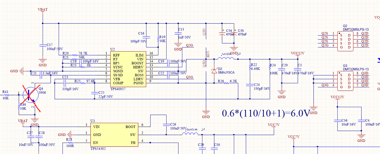
我司使用TPS40057用作22~27V降压至12V 18~20A输出的设计

请帮忙确认选型是否ok

另外,板子做回来调试发现没有电压输出

如下是参考电路,其中Q4已经去掉,三极管D2由于选择了双向二极管,也去掉了

目前测试发现输出电压只有3V左右,SS/SD电压约0.9V,FB电压0.1V左右

去掉FB到GND的电阻R26后,SS/SD电压正常3.7V,FB电压正常0.7V

请帮忙分析下原因,

感谢!

  • Hi
         测试带多大负载? 你的功率电感饱和电流多大?

  • 目前是空载测试,没有负载的情况下不会有输出电压吗?
    功率电感饱和电流是26A
  • Hi
    R26是低边反馈电阻,接到GND,就是FB接到GND, FB应该是0V.
    现在是空载下输出电压偏低,那带一点负载呢? 不应该是空载无法启动的问题,你可以测试看看。
    将芯片换换看看?因为不接电阻到FB,不应该出现0.7V电压。
  • Hi Johnsin

    我的理解是R26是6.2K电阻,R26接到GND不意味着FB接到了GND,Vout=Vfb*(1+R24/R26),正常工作时Vfb应该是0.7V,现在不知道为何一直测试不到vfb,偶然的一次调试发现R26虚焊时Vfb正常了,所以才说R26不接的时候Vfb正常,正常情况下Vfb=0.7V时根据我们配的电阻应该能得到12V的输出电压

    另外,我们尝试了接一个小的电阻假负载,电压输出还是不正常

    帮忙分析下原理图是否有问题,

    电压输出异常应该从哪些方面查

    感谢!

  • Hi

        也就是断开低边反馈电阻,输出直接接到反馈,此时输出0.7V是正常的,因为反馈就是0.7V, 那么此时再带一些负载呢?(例如0.5A, 要用电子负载,不要用电阻),看能否带动负载?

         如果能带动,可能是duty限制造成的, 看一下datasheet 第十页。

  • Johnsin Tao 说:

    Hi

        也就是断开低边反馈电阻,输出直接接到反馈,此时输出0.7V是正常的,因为反馈就是0.7V, 那么此时再带一些负载呢?(例如0.5A, 要用电子负载,不要用电阻),看能否带动负载?

         如果能带动,可能是duty限制造成的, 看一下datasheet 第十页。

    hi Johnsin

    低边反馈不接的情况下,我们接10R电阻负载,电压正常,但是接140mR的电阻,测试大电流供电能力时,DCDC冒烟烧坏了

    请教下为何不能用电阻,必须电子负载,我们这边暂时没电子负载的设备?

  • 可否帮忙确认下电路设计有没有问题?
  • Hi
    如上 ,确认KFF电阻设计,具体见datasheet 10页。
    接电阻首先要考虑功率承受,其次不可调,最后寄生参数大容易造成异常。