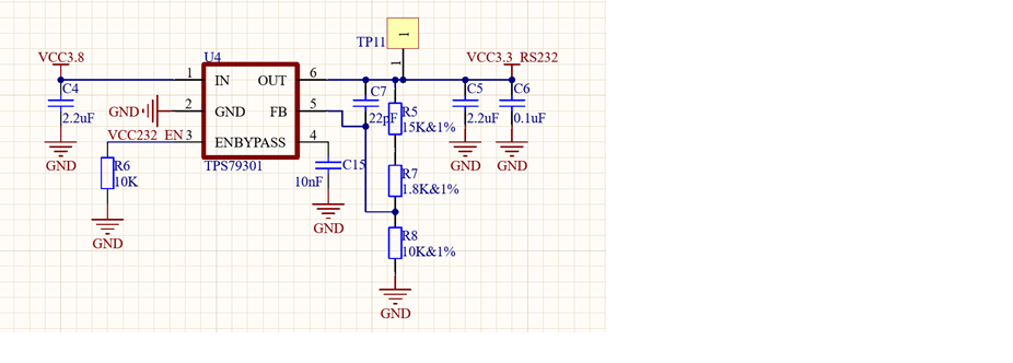
- VIN与EN先后启动对TPS79301的影响
测试内容:
(1)TPS79301单独测试 VIN先启动,EN后启动
(2)TPS79301单独测试 EN先启动,VIN后启动
测试分析:
(1)TPS79301单独测试 VIN先启动,EN后启动
输出状态正常,波形无异常状态
(2)TPS79301单独测试 EN先启动,VIN后启动
VOUT输出正常,EN脚波形存在脉冲尖峰
This thread has been locked.
If you have a related question, please click the "Ask a related question" button in the top right corner. The newly created question will be automatically linked to this question.
测试内容:
(1)TPS79301单独测试 VIN先启动,EN后启动
(2)TPS79301单独测试 EN先启动,VIN后启动
测试分析:
(1)TPS79301单独测试 VIN先启动,EN后启动
输出状态正常,波形无异常状态
(2)TPS79301单独测试 EN先启动,VIN后启动
VOUT输出正常,EN脚波形存在脉冲尖峰
Hi,Johnsin,
本身那个输入电源的跌落是其它原因引起的,但这个跌落会使这个LDO工作进入异常状态。补充的另一个实验,把EN控制信号串入一个3K电阻,分压后的EN电压正常是2.5V,跌落时最低是1.8V左右,但有LDO的EN脚上会多出一个下冲的线,这个线不是EN控制信号上有的。串入这个电阻,异常时,输出就关闭掉了,没有恢复输出。具体我附件上有做补充,您看一下。