This thread has been locked.

If you have a related question, please click the "Ask a related question" button in the top right corner. The newly created question will be automatically linked to this question.

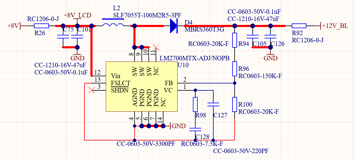
LM2700MTX-ADJ上电瞬间烧毁



您好,我在使用LM2700MTX-ADJ从8V升压到12V时,发生多起上电瞬间芯片烧毁的问题,至今未找到具体原因。

请TI工程师帮忙分析下。

谢谢!