If you have a related question, please click the "Ask a related question" button in the top right corner. The newly created question will be automatically linked to this question.
Johnsin Tao你好!
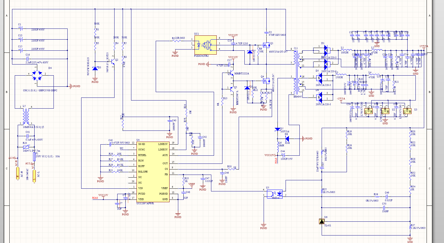
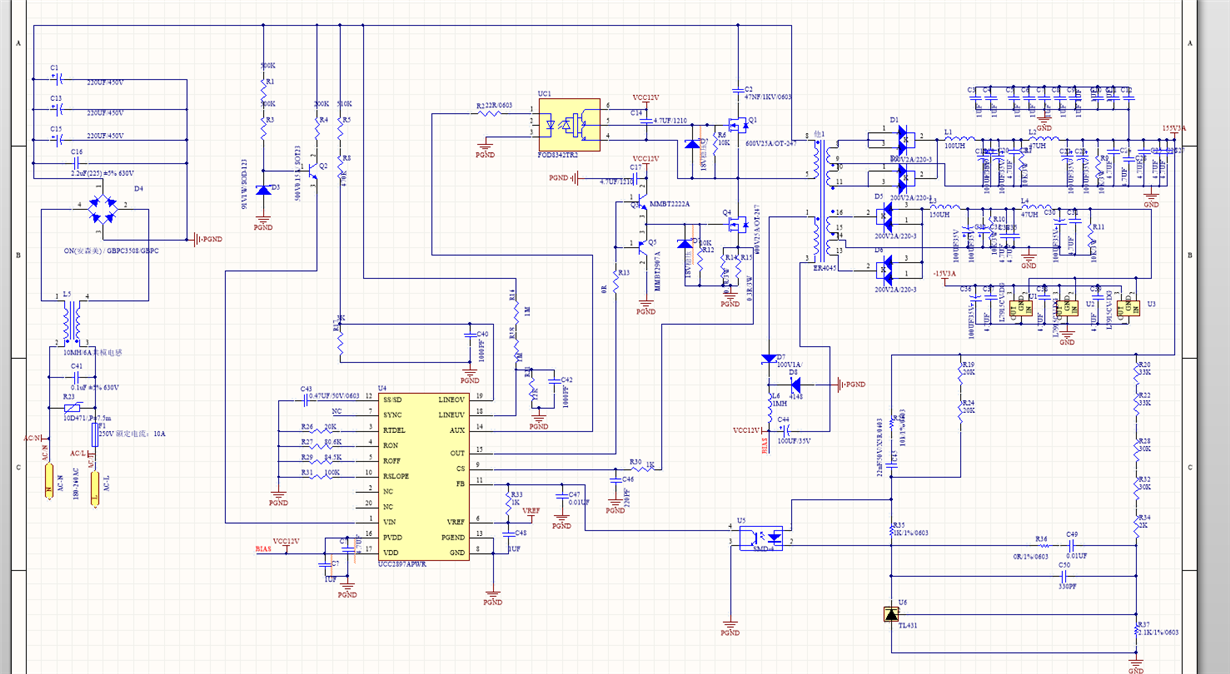
这个是高速输出4A电流的光耦:Pin-compatible, drop-in upgrades for
popular high speed opto-coupled gate
drivers
Low power diode emulator simplifies
design-in process
0.6 and 4.0 Amp peak output drive
current
Rail-to-rail output voltage
Performance and reliability advantages
vs. opto-drivers
Resistant to temperature and age
10x lower FIT rate for longer service
life
14x tighter part-to-part matching
Higher common-mode transient
immunity: >50 kV/µs typical
Robust protection features
Multiple UVLO ordering options
(5, 8, and 12 V) with hysteresis
60 ns propagation delay, independent of
input drive current
Wide VDD range: 6.5 to 30 V
Up to 5000 VRMS isolation
10 kV surge withstand capability
AEC-Q100 qualified
Wide operating temperature range
–40 to +125 °C
RoHS-compliant packages
SOIC-8 (Narrow body)
DIP8 (Gull-wing)
SDIP6 (Stretched SO-6)
Automotive-grade OPNs available
AIAG compliant PPAP documentation
support
IMDS and CAMDS listing support