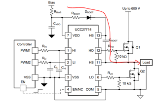
如图所示,BUCK调试时发现使能端拉低,HI,LI拉低后BUCK的输出端仍然有一个9V左右电压,去掉boot二极管,boot电容后电压消失。怀疑这个电压是从芯片本身输出。
BUCK输出接电池时这个电压会造成严重影响。求解决办法
This thread has been locked.
If you have a related question, please click the "Ask a related question" button in the top right corner. The newly created question will be automatically linked to this question.
如图所示,BUCK调试时发现使能端拉低,HI,LI拉低后BUCK的输出端仍然有一个9V左右电压,去掉boot二极管,boot电容后电压消失。怀疑这个电压是从芯片本身输出。
BUCK输出接电池时这个电压会造成严重影响。求解决办法
Hi
再去掉Boot电容和10k电阻,如果仍有这个电压,说明这个电压来自芯片HB脚,这个应该是异常现象,芯片已经坏掉了。
建议你直接在TI官网申请样片再测试确认。
我又重新要FAE要了几片,还是一样问题。boot电容从1uF改成4.7uF时这个电压掉到了0.4V。就是说boot电容比较大时漏电压较小。然后加点假负载就没了。就这样了。