This thread has been locked.

If you have a related question, please click the "Ask a related question" button in the top right corner. The newly created question will be automatically linked to this question.

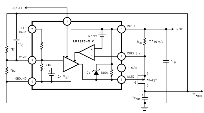
关于lp2975漂移的问题



最近用了一款ldo控制芯片,lp2975,输入12.3v,输出11.7v

用了lp2975IMM-5.0,用下来发觉电压有漂移

2脚接电阻串联到输出端,r1r2开路,电压往下飘

2脚直接接输出端,3,4脚并电阻(r2),电压往上飘

不管空载满载都不稳。前后偏差0.3v或更多