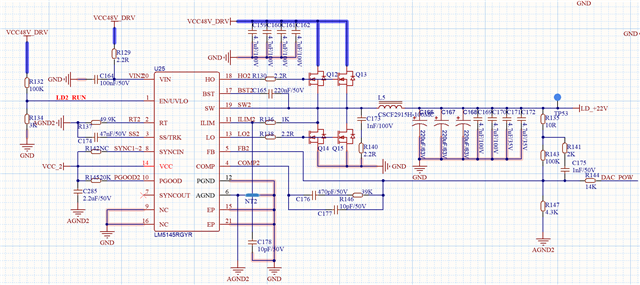
输入电压48V,输出电压23V,原理图如下

Layout如下

负载电流20A,在20MHz带宽下,纹波132mV,没有毛刺,波形很好。

但是在1GHz带宽下,测试发现下管栅极下降沿存在震荡

下降沿放大如图

输出纹波会在下降沿震荡的后面一点出现毛刺/震荡,板上其他电源同样存在同时的毛刺。

我试过改变输入/输出电容,改变频率/电感,改变反馈补偿网络,都没有作用,求解决方法!!
This thread has been locked.
If you have a related question, please click the "Ask a related question" button in the top right corner. The newly created question will be automatically linked to this question.
HI
一般测试20MHz带宽即可,如果在此时没有下降沿出现毛刺就应该不会有问题。
1GHz带宽下出现问题,可能是测试问题。
HI
看一下频率控制这里是否有干扰? 注意RT这里的GND是选择模拟GND. (芯片layout中模拟GND和功率GND是需要严格隔离的,然后在芯片底部短接)
另外频率降低会有改善吗?

RT的GND是AGND,连接到芯片底部,改变频率毛刺依旧存在下管下降沿处,纹波也会存在毛刺。补充说明一个情况,毛刺大小是随负载电流的变大而变大的。
这块板LAYOUT的下管栅极(LO)相对较长(40mm),有一部分紧贴着SW处,没有地分隔开,不知道是不是这个的影响。

我测过我们其他的不同的LM5145的电路板,下管驱动线很短的,基本直连芯片,纹波也会有和下管下降沿同步的毛刺,峰峰值不大,而且不会随负载变大而变大,但是当用示波器测量下官栅极的时候,纹波峰峰值也会变得很大,出现和帖子问题类似的情况
Hi
电流越大,layout不好,寄生参数引起的震荡越大。
如果是这样的话,建议你确认layout, 严格参考datasheet说明55~57页(这款芯片layout的说明远比其他芯片多,要特别注意)