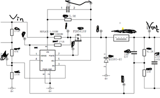
在设计电源电路时,Vin设计是按照5V进行启动。VEN引脚采用470K的电阻与VIN 连接,电流约为11.5uA,该电流是否会影响ENable引脚得漏电流。该阻值选择是否合适。 在高低温下Ven 阈值是否发生变化。

This thread has been locked.
If you have a related question, please click the "Ask a related question" button in the top right corner. The newly created question will be automatically linked to this question.
在设计电源电路时,Vin设计是按照5V进行启动。VEN引脚采用470K的电阻与VIN 连接,电流约为11.5uA,该电流是否会影响ENable引脚得漏电流。该阻值选择是否合适。 在高低温下Ven 阈值是否发生变化。

HI
EN是比较器开关控制,理论上无需注意电流,但不建议通过大电阻上拉电压(建议调试确认10kohm以内,实际无需增加电阻)。