This thread has been locked.

If you have a related question, please click the "Ask a related question" button in the top right corner. The newly created question will be automatically linked to this question.

LM5022电源问题

Other Parts Discussed in Thread: LM5022

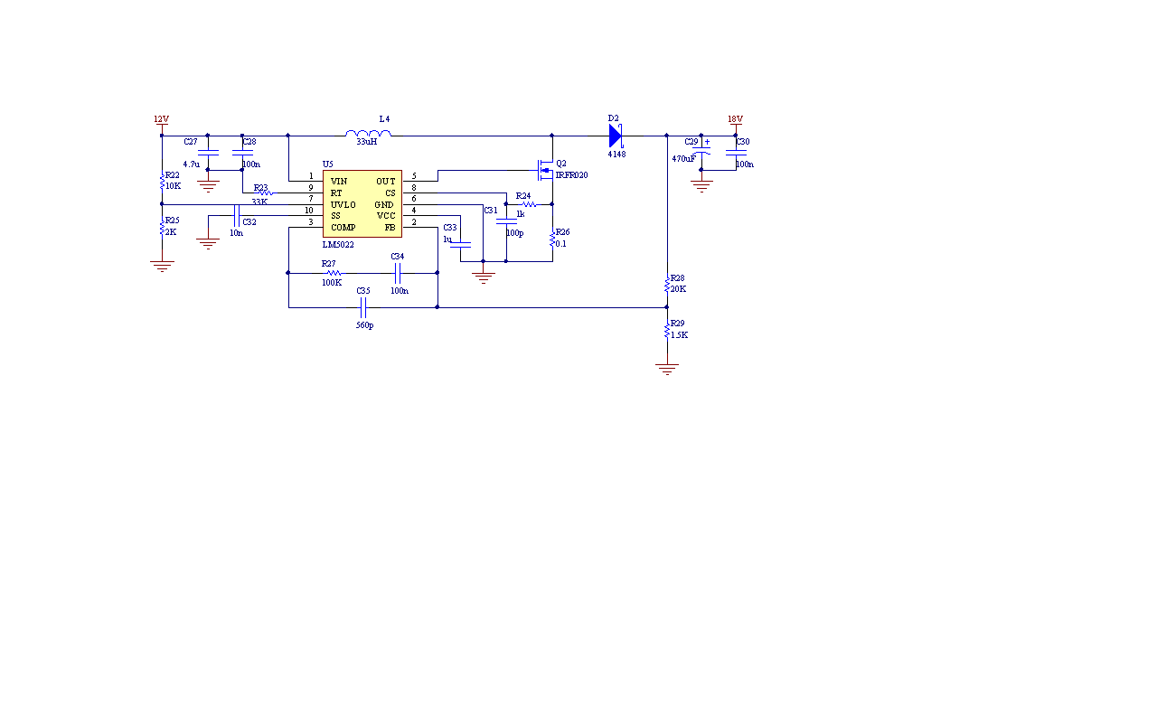
我用LM5022搭建了一个升压电路,输入电压VI=12V,输出VO=18V。

现在的问题是:电路焊接好后上电一切正常,能出来18V(没接负载),但断电后重新上电,VI=VO,LM5022芯片不工作,测试7脚UVLO,电压低于1.25V。

换了几个芯片,状况都相似,请大虾们指点一二,谢谢!