Other Parts Discussed in Thread: BQ24133
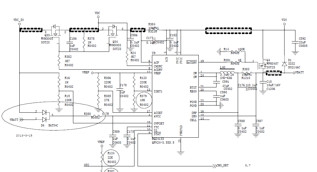
有一块板子配双节电池,充电 IC 用 BQ24133,电路如下图:
使用 220V AC 转 12V DC 输出的适配器对板子进行充电,当机器进入待机时,从 220V AC 排座端拔掉适配器,适配器还接在板上,由于适配器还存有一定电量,在 BQ24133 的 VDC_IN 端还测得有 8.25V,AVCC 端测得 8.07V,电池端 VBAT 测得有
7.53V;SATA 脚处于低状态,VREF 有 3.3V 输出;
