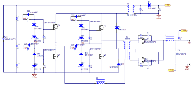
用UCC28950做了个桥式+输出二极管的备用机,输入220V,输出48V,60A。此电源是给几个6万uF的电容充电。下面是功率部分。
现在的问题是:刚开始给电容充电的时候,电流尖峰会跑到190A,而且电流下降的速度也比较慢,请问能不能通过调整软起动或者别的能把尖峰搞小一点?
This thread has been locked.
If you have a related question, please click the "Ask a related question" button in the top right corner. The newly created question will be automatically linked to this question.
Hi
有没有调节软起动电容看看?
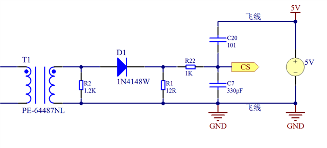
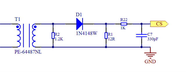
另外建议你确认一下电流sense反馈,可以将这部分电路发给我看一下。
Hi
CS脚通过100pF上拉到一个稳定电压源,例如5V, 看看效果?
Hi
只是试一下,从波形看启动之初可能因为反馈太小导致异常,用上拉电容看看能否消除?
Hi
如果将这个电容加大呢? 如加大到0.1uF, 甚至1uF?
Hi
这样的连线是容易造成干扰。
增加电容上拉的目的是启动瞬间,快速拉高反馈,避免瞬间启动因为反馈过低duty开大导致电流过大。
Hi
或者你也可以在美国E2E上问一下,看美国那边的工程师是否有遇到类似的问题?
HI
我这边只是建议增加电路试一下能否降低启动瞬间的上冲,不用导线,用条线做一个5V(5V连接电容到地,然后用这个5V接电容到反馈,尽量减少寄生参数带来的影响)
TI这边没有类似的充电电路可以参考,所以上面提到建议你也在美国E2E上问一下,看看美国那边工程师是否有做过这类充电方案?