This thread has been locked.

If you have a related question, please click the "Ask a related question" button in the top right corner. The newly created question will be automatically linked to this question.

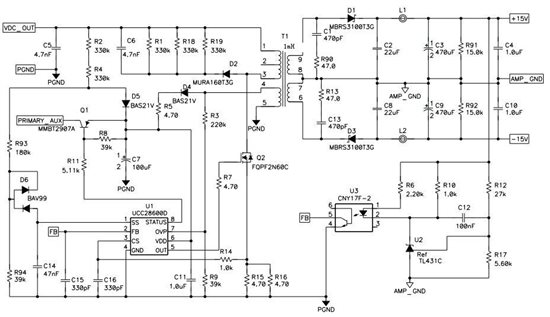
UCC28600 一直在硬开关



按照一个参考设计改的,功率不同了,所以电感量也不同了,参考设计是2mH。

现在 70ma 负载的时候 一直是硬开关。

请教一下 , 不改电感量的话有方法调节一下么?