This thread has been locked.

If you have a related question, please click the "Ask a related question" button in the top right corner. The newly created question will be automatically linked to this question.

TPS23750隔离电源变压器后端电路作用

Other Parts Discussed in Thread: TPS23750

大拿们

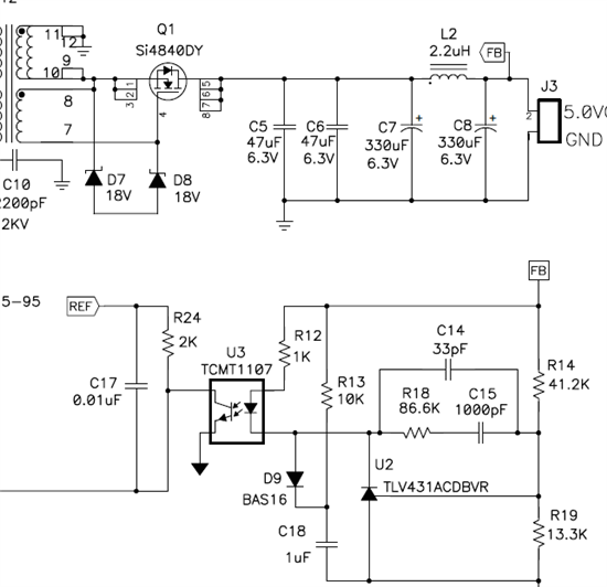
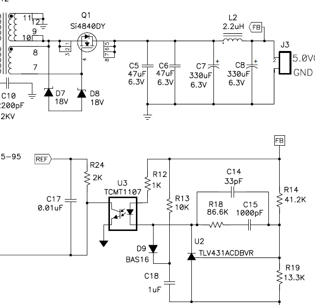
TPS23750做flyback,如果反馈加光耦做隔离,后端电路必须加上这个 ,如果不用光耦做隔离,是不需要的。请问下这个电路的作用是什么。如果反馈用光耦隔离了,必须加后端电路吗?谢谢