Other Parts Discussed in Thread: BQ24133
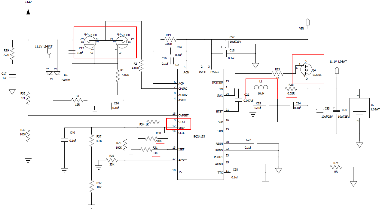
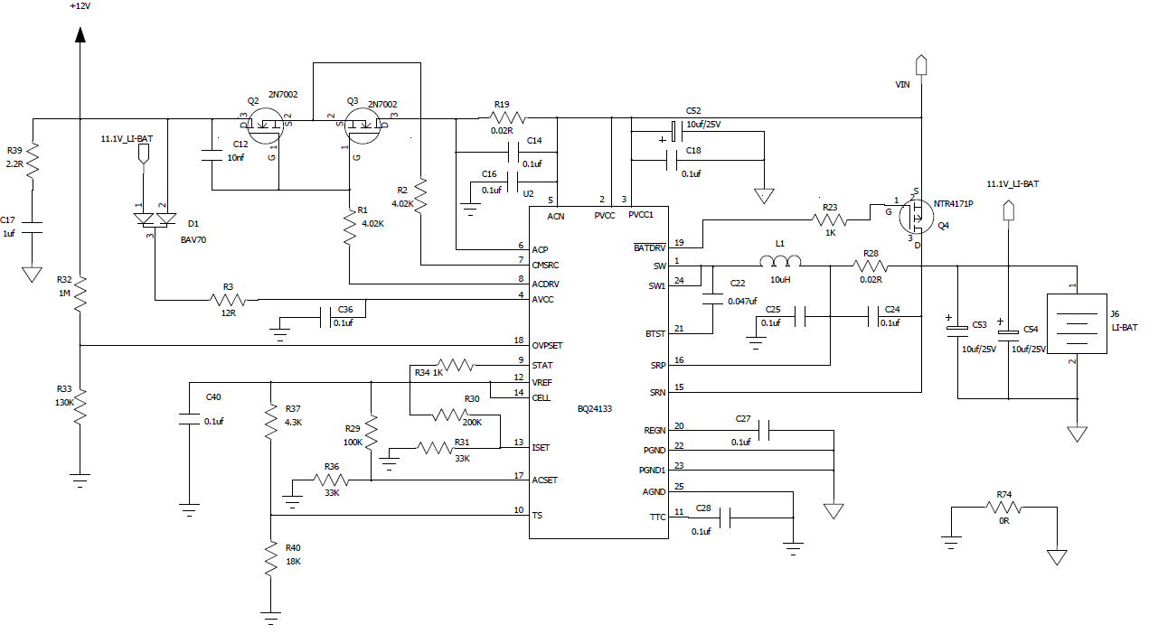
锂电池:11.1V(3.7*3) 2200mAh.
输入电压直流源是12V,1.5-2A电流。
测量的各引脚的电压如下
|
1 |
SW |
0.808V |
不正常? |
|
4 |
AVCC |
11.25V |
OK |
|
6 |
ACP |
11.89V |
OK |
|
7 |
CMSRC |
11.85V |
OK |
|
8 |
ACDRV |
18V |
?? |
|
9 |
STAT |
0.137-3.2 (闪烁) |
?? |
|
10 |
TS |
2.65V |
|
|
11 |
TTC |
1.248V |
|
|
13 |
ISET |
0.46 |
OK |
|
16 |
SRP |
0.808V |
|
|
17 |
ACSET |
0.816V |
OK |
|
18 |
OVPSET |
1.371V |
OK |
|
20 |
REGN |
5.98V |
OK |
|
21 |
BTST |
5.41V |
|
电池充不了电,问题出在哪?
