This thread has been locked.

If you have a related question, please click the "Ask a related question" button in the top right corner. The newly created question will be automatically linked to this question.

TPS54620继续提问,求急救

Other Parts Discussed in Thread: TPS54620

您好,

前两天我提了一个关于TPS54620给FPGA供电的问题,这两天在测试,但是发现了好多问题。

我的设计是:先把9V电源经过一个TPS54620,得到一个5V,6A的VCC,然后再由这个VCC,再次经过几片TPS54620得到3.3V 3A,1.8V 3A,1.0V 3A。我知道这种提供电源的方法不太好,可是现在电路板已经这么做出来了,要进行测试。

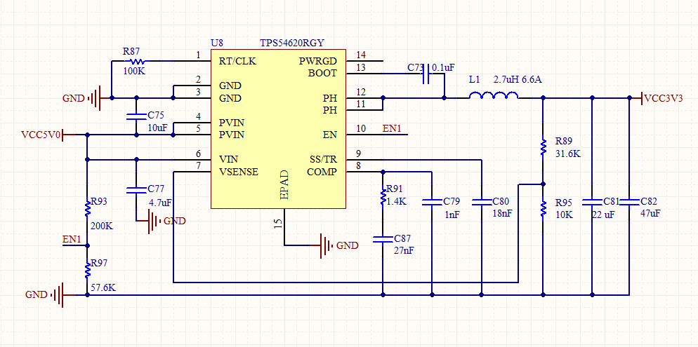
根据SwitcherPro的电路图,我的原理图如下:其中VCC=9.0V

现在的问题是,第二级的输出VCC3.3一直为0。但是第一级的输出VCC5.0是正确的,实际输出5.08V,还有VEN1 = 1.18V,没有达到1.21V。首先,我怀疑是VEN1电压不够,将R97增加到100K,这时VCC5V0变成了4.2V左右,VCC3V3大约在2V左右,请问这是为什么?

其次,在datasheet中对于EN的说明:Float to enable,是不是说当EN悬空,默认enable?要是这样的话,我去掉R117和R97,第一级的输出依然正常,第二级又变成了1.532V,请问这又是哪儿错了?

谢谢

  • Dear Parallal,

    从您的描述来说,问题应该出在第二级电压转换上,但是问题来自第一级输出问题、还是第二级自身问题,需要一步步分析。

     首先关于第二级3.3V没有输出,我觉得是该支路input VULO 设置过高导致的。

    TPS54620的EN 管脚,有两个功能:一是外部EN信号输入,另一个是Vin UVLO设置。如果不需要外部控制的话,由于芯片内部提供一个上拉电流源,所以如您所说,该管脚floating 的时候,芯片处于ENBALE状态。同时,该芯片提供给用户自设置Vin UVLO的选择:Vin UVLO 的 Vstart 和Vstop 门限电压通过Vin管脚、EN管脚和地之间的一组分压电阻设置。

    相关解释见datasheet第11页和第12页:

    通过您电路中R93(200k)和R97 (57.6k)选值,计算得Vstart=5.18V, Vstop=4.32V。所以在5V输入的时候,低于Vin UVLO, 芯片无法启动。

    请问您所有测试结果都是在怎样的带载情况下得到的?

    至于去除R97后,芯片输出仍然不如预期,则需要排查是该片芯片设置问题,还是受其他芯片影响。由于您第二级有三片芯片,建议您将3.3V输出之外的另外两块芯片disable, 同时去除R97将3.3V的EN 管脚floating, 再次检查VCC5.0和VCC3V3输出是否正常。如果不能输出期待值,请检查VCC5.0输出,3.3V输出芯片的Vsense电压和SW 点波形。

    Best Regards

    Na

  • 谢谢回复

    所有的测试结果都是在带负载的情况下测得的。电源直接接到FPGA板子上,另外板子上还有好多其他的芯片

     

    刚才float了5.0V输出,3.3V输出的EN脚,并且disable了另外两个芯片,测得Vsense5.0V = 0.794mv,Vsense3.3V = 337mv。5.0V芯片的输出依然正常,是5.08V,3.3V的芯片的输出还是1.5V。

    还有,您说的SW的波形是PH引脚的吗?

  • 还有,我在3.3V输出端,不接任何负载的话,输出的电压是2.8V。

  • Dear Parallal,

    正常TPS54620的参考电压是0.8V,从测量的情况来看,第二级VSS3.3的Vsense 电压是0.337V,而不是参考电压的0.8V。根据0.337V Vsense电压作为参考电压的话,计算得Vout 1.52V,与您测得1.5V输出一致。

    可以推测是参考电压不正确导致VCC3V3支路输出不正常,有芯片损坏的嫌疑,所以建议您将该芯片与板上VCC1V8或者VCC1V0芯片交换,再做同样测试,或者更换该片芯片。

    不好意思,我说的SW是PH引脚。

    Best regards

    Na

  • Dear Parallal,

    请问您的问题是否已经解决。可否将解决的方法与版友分享?谢谢

    Best regards

    Na

  • Hi   

       有一个问题你要注意,5V/6A输出, 电感选择7A是有点小的,建议饱和电流选择8A以上,否则6A输出时,可能导致电感饱和。